总第41期 保险资金投资有关金融产品新旧规对比解析

编者按

时隔十年,《关于保险资金投资有关金融产品的通知》(保监发〔2012〕91号)迎来更新,中国银保监会于近日正式下发了《关于保险资金投资有关金融产品的通知》(银保监规〔2022〕7号)(“《金融产品投资新规》”)。主要修订内容包括拓宽可投资金融产品范围、落实主体责任、强化穿透监管要求、规范投资单一资管产品行为以及完善投后管理要求。本期专题结合业内专家险资资金运用实务经验,逐条详解文件内容,并就新规旧规作出对比解读。

文件解析

一、保险新规适用范围的区别

根据《保险资金委托投资管理办法》(“《险资委投新规》”)及《金融产品投资新规》的规定:

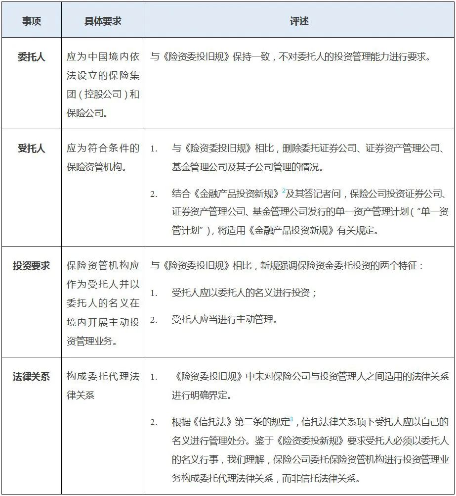
- 《险资委投新规》的适用范围:适用于保险公司将保险资金委托给符合条件的保险资管机构,由保险资管机构作为受托人并以委托人的名义在境内开展主动投资管理业务。

- 《金融产品投资新规》的适用范围:适用于商业银行或理财公司、信托公司、金融资产投资公司、证券公司、证券资产管理公司、基金管理公司等非保险类金融机构作为管理人,接受保险公司及保险资管机构(受保险公司委托)的投资,依法发行的资产管理产品(“资管产品”)和资产证券化产品的相关业务。

《险资委投新规》《金融产品投资新规》实施后,相关规定亦相应废止: 

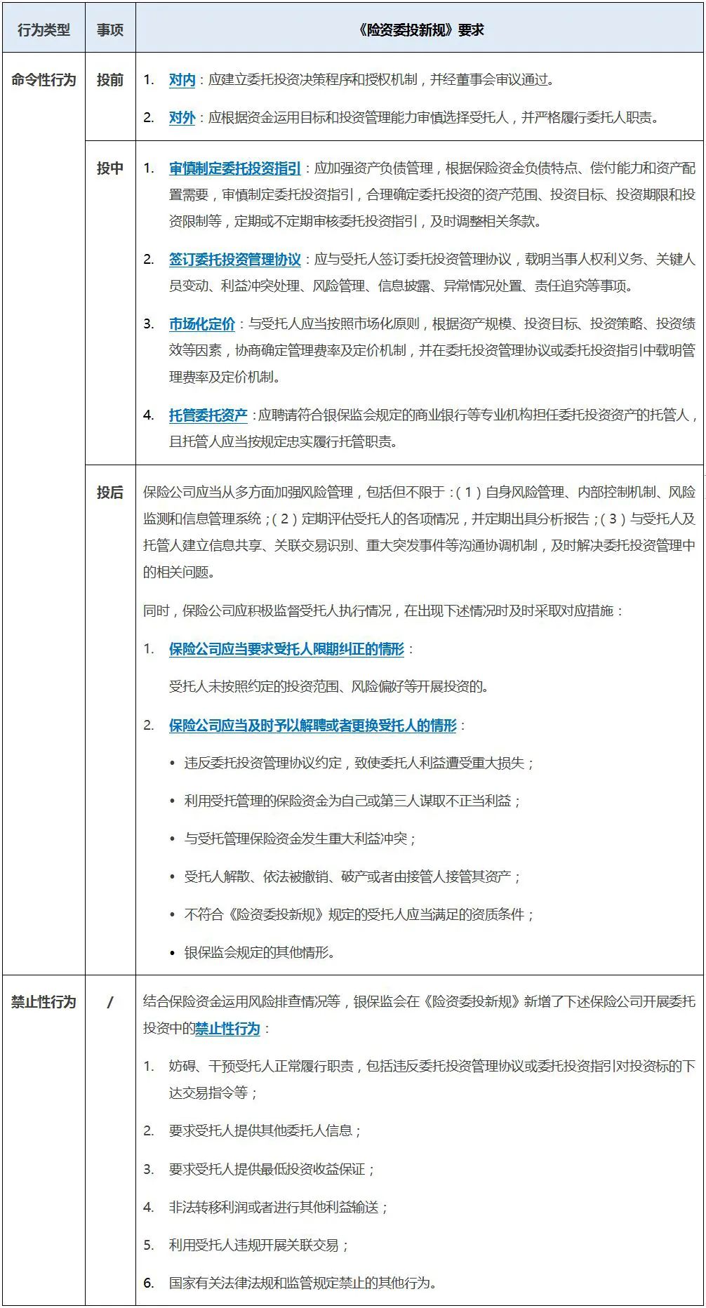
二、《险资委投新规》的主要内容及变化

1.相关主体需满足的要求及条件

结合我们的经验,为符合《险资委投新规》的相关规定,相关主体需要满足下述要求: 

2.险资委托投资中的委托人——保险公司

1)资质条件要求

《险资委投新规》一方面删除了《保险资金委托投资管理暂行办法》(“《险资委投旧规》”)中保险公司最近三年未发现重大违法违规行为的要求;另一方面明确了保险公司应满足《险资委投新规》新增的开展委托投资的资质条件要求——其委托投资相关人员应管理职责明确。

2)投资规范要求

为压实委托人责任,防范委托投资风险,我们梳理了《险资委投新规》中与保险公司委托投资有关的核心投资要求: 

3.险资委托投资中的受托人——保险资管机构

1)资质条件要求

《险资委投新规》明确保险资金委托投资的受托人仅能由保险资管机构担任。其中,保险资管机构是指经银保监会批准设立,并依法登记注册的保险资产管理公司及其分支机构。

为适应委托投资发展的需要,《险资委投新规》对保险资管机构的资质条件进行了许多调整。其中需重点关注,《险资委投新规》明确要求保险资管机构作为受托人应具备相应的投资管理能力并持续符合监管要求,该等要求与《关于优化保险机构投资管理能力监管有关事项的通知》(“《投资能力通知》”)相衔接 

2)受托人履行职责的相关要求

鉴于《险资委投新规》已明确委托人保险公司与受托人保险资管机构适用委托代理法律关系,且要求受托人实施主动管理,银保监会在《险资委投新规》中新增以下受托人受托管理保险资金时应当履行的职责:  

此外,亦明确了受托管理保险资金的各类禁止性行为,包括但不限于:  

在落实主动管理要求的同时,《险资委投新规》回应市场需求,允许受托人聘请专业服务机构为受托业务提供独立监督、信用评估、投资顾问、法律服务、财务审计或者资产评估等专业服务。专业服务机构的资质要求等参照保险资产管理产品相关监管规定执行。

4.险资委托投资的投资标的要求

《险资委投新规》采取负面清单的模式,拓展了保险资金委托投资标的范围,有助于进一步优化保险资产配置结构。具体规定如下: 

鉴于《险资委投新规》仅禁止保险公司通过委托投资开展直接股权投资以及以物权和股权形式持有的投资性不动产,且结合《险资委投新规》第六条有关投资能力的说明,接受保险公司委托投资的保险资管机构可以参与以下类型的不动产和股权投资:  

三、《金融产品投资新规》主要内容及变化

1.相关主体需满足的要求及条件

根据《金融产品投资新规》的相关规定,相关主体需同时满足下述要求及条件: 

2.投资人及投资方式的相关要求

《险资委投新规》相衔接,根据《金融产品投资新规》第三条的相关规定,保险资金投资金融产品主要包括以下两种情形: 

3.投资产品类型

在与现行保险资金应用监管规定相协调的前提下,银保监会进一步拓展了保险公司可投资的金融产品类型: 

1)是否允许保险机构投资保险类金融产品?  

2)允许投资的非保险类金融机构发行的金融产品具体类型 

4.金融产品的投资要求

根据《金融产品投资新规》,参与金融产品投资的各类保险机构应满足以下共性要求,同时结合其投资的金融产品具体类型应符合对应的不同产品投资相关特殊要求(详见本文“5.特定金融产品的具体投资要求”部分)。

1)投资准入及投前要求

作为金融产品的投资人,保险机构应符合以下要求: 

2)投中投后的管理要求

为了防范投资风险,银保监会在《金融产品投资新规》中提出了一系列完善投中投后管理的规定:  

5.特定金融产品的具体投资要求

《金融产品投资新规》对单一资管产品和其他金融产品的投资要求存在下述区别:

1)单一资管产品 

2)其他金融产品投资要求

a、单一私募理财产品以外的其他理财产品

与前述单一私募理财产品的投资人投资能力、管理人资质条件以及投资范围要求一致,但提示注意以下要求与单一私募理财产品投资存在显著差异: 

b、集合资金信托

在明确接受保险资金投资的集合资金信托应符合《中国银保监会办公厅关于保险资金投资集合资金信托有关事项的通知》(银保监办发〔2019〕144号)要求的同时,明确对保险机构的投资管理能力要求以及比例管理限制:  

c、债转股投资计划

如前所述,在《金融产品投资新规》出台前,金融资产投资公司发起设立的债转股投资计划已属于保险机构可投资的产品类型,由《债转股计划旧规》另行规定。本次新规出台,废止了《债转股计划旧规》,将其纳入保险机构可以投资的金融产品进行统一管理。具体要求包括 

d、信贷资产支持证券与资支持产专项计划

具体要求包括 

返回顶部

逐条解读

第一条 

第二条 

第三条 

第四条 

第五条 

第六条 

第七条 

第八条 

第九条 

第十条 

第十一条 

第十二条 

第十三条 

第十四条 

第十五条 

第十六条 

表格形式展示解读:

 

返回顶部

新旧法规对比

【阅读提示】

1、标红字体为新增内容;
2、删除线为删除内容;
3、蓝色字体修改内容。

其他参考文章:

《中国银保监会关于保险资金投资有关金融产品的通知》
银保监规〔2022〕7号
发布时间:2022.4.24
生效时间:2022.4.24
《中国保险监督管理委员会关于保险资金投资有关金融产品的通知》
保监发[2012]91号
发布时间:2012.10.12
生效时间:2012.10.12
《中国银行保险监督管理委员会办公厅关于保险资金投资债转股投资计划有关事项的通知》
银保监办发〔2020〕82号
发布时间:2020.09.04
生效时间:2020.09.04
各保险集团(控股)公司、保险公司、保险资产管理公司:
为进一步优化保险资产配置结构,提升保险资金服务实体经济质效,防范投资风险,根据《中华人民共和国保险法》、《保险资金运用管理办法》(中国保险监督管理委员会令2018年第1号)及相关规定,现就保险资金投资金融产品有关事项通知如下:
各保险集团(控股)公司、保险公司、保险资产管理公司:
为进一步优化保险资产配置结构,促进保险业务创新发展,根据《中华人民共和国保险法》、《保险资金运用管理暂行办法》及相关规定,现就保险资金投资理财产品等类证券化金融产品通知如下:
各保险集团(控股)公司、保险公司、保险资产管理公司:
为提升服务实体经济质效,优化保险资产配置结构,按照市场化法治化原则,根据《保险资金运用管理办法》(中国保险监督管理委员会令2018年第1号)等规定,经银保监会同意,现就保险资金投资债转股投资计划有关事项通知如下:
一、本通知所称金融产品是指商业银行或理财公司、信托公司、金融资产投资公司、证券公司证券资产管理公司、证券投资基金管理公司等金融机构依法发行的资产管理产品和资产证券化产品,包括理财产品、集合资金信托、债转股投资计划、信贷资产支持证券、资产支持专项计划、单一资产管理计划和银保监会认可的其他产品 一、保险资金可以投资境内依法发行的商业银行理财产品、银行业金融机构信贷资产支持证券、信托公司集合资金信托计划、证券公司专项资产管理计划、保险资产管理公司基础设施投资计划、不动产投资计划和项目资产支持计划等金融产品(以下统称金融产品)。 一、保险资金可以投资金融资产投资公司设立的债转股投资计划,纳入《关于保险资金投资有关金融产品的通知》(保监发〔2012〕91号)管理。
二、保险集团(控股)公司、保险公司和保险资产管理公司(以下统称保险机构)投资金融产品的,应当具备相应的投资管理能力;产品管理人应当公司治理完善,市场信誉良好,经营审慎稳健,具有良好的投资业绩和守法合规记录;产品投资方向应当符合国家宏观政策、产业政策和金融管理部门规定。 八、保险资金投资的上述金融产品,募集资金投资方向应当符合国家宏观政策、产业政策和监管政策;产品结构简单,基础资产清晰,信用增级安排确凿,具有稳定可预期的现金流建立信息披露机制和风险隔离机制,并实行资产托(保)管。保险资金应当优先投资在公开平台登记发行和交易转让的金融产品。 二、保险资金投资债转股投资计划,发行人应当公司治理良好,经营审慎稳健,具有良好的守法合规记录和较强的投资管理能力
三、保险集团(控股)公司和保险公司应当根据负债特性、风险偏好等约束条件科学制定金融产品配置计划,履行相应内部审核程序,合理确定投资品种、投资规模、期限结构、信用分布和流动性安排。
保险集团(控股)公司和保险公司可以根据投资管理能力和风险管理能力,自行投资或者委托保险资产管理公司投资金融产品,但不得委托保险资产管理公司投资单一资产管理计划和面向单一投资者发行的私募理财产品。
保险资产管理公司受托投资金融产品,应当承担尽职调查、风险评估、投资决策和实施、投后管理等主动管理责任。
十一、保险公司应当对有关金融产品风险进行实质性评估,根据负债特性、投资管理能力和风险管理能力合理制定金融产品配置计划,履行相应内部审核程序,自主确定投资品种和规模、期限结构、信用分布和流动性安排。
十二、保险公司可以根据投资管理能力和风险管理能力,自行投资有关金融产品,或者委托保险资产管理公司投资有关金融产品。保险公司委托投资的,应当按照《保险资金委托投资管理暂行办法》等规定,与符合条件的保险资产管理公司签订委托投资管理协议,明确双方职责和权利义务。
/
四、保险集团(控股)公司和保险公司投资金融产品的,应当符合以下条件:
(一)上季度末综合偿付能力充足率不低于120%。
(二)公司董事会或者董事会授权机构批准,建立金融产品投资决策与授权机制。
(三)具有完善的金融产品投资业务流程、风险管理体系、内部管理制度和责任追究制度。
(四)资产管理部门合理设置金融产品投资岗位,并配备专业人员。
(五)建立资产托管机制,资金管理规范透明。
九、保险公司投资金融产品,应当符合下列条件:
(一)上季度末偿付能力充足率不低于120%;
(二)具有公司董事会或者董事会授权机构批准投资的决议
(三)具有完善的投资决策与授权机制、风险控制机制、业务操作流程、内部管理制度和责任追究制度;
(四)资产管理部门合理设置投资金融产品岗位,并配备专职人员;
(五)已经建立资产托管机制,资金管理规范透明;
(六)信用风险管理能力达到规定标准;
(七)最近三年未发现重大违法违规行为。
保险公司委托投资的,不受第(四)、(六)项的限制。

十、 保险公司投资理财产品、信贷资产支持证券、集合资金信托计划、专项资产管理计划和项目资产支持计划的账面余额,合计不高于该保险公司上季度末总资产的30%。保险公司投资基础设施投资计划和不动产投资计划的账面余额,合计不高于该保险公司上季度末总资产的20%。
保险公司投资单一理财产品、信贷资产支持证券、集合资金信托计划、专项资产管理计划和项目资产支持计划的账面余额,不高于该产品发行规模的20%;投资单一基础设施投资计划和不动产投资计划的账面余额,不高于该计划发行规模的50%;保险集团(控股)公司及其保险子公司,投资单一有关金融产品的账面余额,合计不高于该产品发行规模的60%,保险公司及其投资控股的保险机构比照执行。
/
五、保险资金投资理财产品,应当符合以下要求:
(一)保险机构具备信用风险管理能力。
(二)理财产品管理人为商业银行的,该商业银行上一会计年度末经审计的净资产不得低于300亿元人民币,或者已经在境内外交易所主板上市;理财产品管理人为理财公司的,该理财公司的注册资本不得低于30亿元人民币。
(三)理财产品的投资范围限于境内市场的逆回购协议、银行存款、债权类资产等银保监会认可的资产,投资品种属于保险资金运用范围;产品可以运用金融衍生产品对冲或规避风险。
(四)保险集团(控股)公司和保险公司投资面向单一投资者发行的私募理财产品,应当按照穿透原则将基础资产分别纳入相应投资比例进行管理。保险集团(控股)公司和保险公司投资的其他理财产品纳入其他金融资产投资比例管理。
二、保险资金投资的理财产品,其资产投资范围限于境内市场的信贷资产、存款、货币市场工具及公开发行且评级在投资级以上的债券,且基础资产由发行银行独立负责投资管理,自主风险评级处于风险水平最低的一级至三级。
保险资金投资的理财产品,其发行银行上年末经审计的净资产应当不低于300亿元人民币或者境内外主板上市商业银行,信用等级不低于国内信用评级机构评定的A级或者相当于A级的信用级别,境外上市并免于国内信用评级的,信用等级不低于国际信用评级机构评定的BB级或者相当于BB级的信用级别。
/
六、保险资金投资集合资金信托,应当符合以下要求:
(一)保险机构投资基础资产为非标准化债权类资产的集合资金信托的,应当具备信用风险管理能力;投资基础资产为非上市权益类资产的集合资金信托的,应当按照穿透原则具备股权投资管理能力、不动产投资管理能力或股权投资计划产品管理能力、债权投资计划产品管理能力。
(二)符合《中国银保监会办公厅关于保险资金投资集合资金信托有关事项的通知》(银保监办发〔2019〕144号)要求。
(三)集合资金信托纳入其他金融资产投资比例管理。其中,基础资产为非上市权益类资产的集合资金信托,应当同时纳入权益类资产或不动产类资产投资比例管理。
四、保险资金投资集合资金信托计划,基础资产限于融资类资产和风险可控的非上市权益类资产,且由受托人自主管理,承担产品设计、项目筛选、投资决策及后续管理等实质性责任。其中,固定收益类的集合资金信托计划,信用等级应当不低于国内信用评级机构评定的A级或者相当于A级的信用级别。
保险资金投资的集合资金信托计划,担任受托人的信托公司应当具有完善的公司治理、良好的市场信誉和稳定的投资业绩,上年末经审计的净资产不低于30亿元人民币。
/
七、保险资金投资债转股投资计划,应当符合以下要求:
(一)保险机构具备股权投资管理能力或股权投资计划产品管理能力
(二)债转股投资计划的投资范围限于市场化债转股资产、合同约定的存款(包括大额存单)、标准化债权类资产等银保监会认可的资产。
(三)保险机构投资同一债转股投资计划的金额不得高于该产品规模的50%,保险机构及其关联方投资同一债转股投资计划的金额合计不得高于该产品规模的80%。
(四)债转股投资计划纳入其他金融资产投资比例管理。其中,投资权益类资产比例不低于80%的债转股投资计划,应当同时纳入权益类资产投资比例管理。
/ 三、保险资金投资的债转股投资计划,应当符合下列条件:
(一)债转股投资计划投资的市场化债转股资产原则上不低于债转股投资计划净资产的60%;
(二)债转股投资计划可以投资的其他资产包括合同约定的存款(包括大额存单)、标准化债权类资产等银保监会认可的资产;
(三)债转股投资计划进行份额分级的,应当为优先级份额。

四、按照穿透原则,保险资金投资的债转股投资计划实施分类管理。债转股投资计划投资于权益类资产的比例不低于80%的,纳入权益类资产投资比例管理;其余债转股投资计划纳入其他金融资产投资比例管理。

五、保险集团(控股)公司或保险公司投资同一债转股投资计划的投资金额,不得高于该产品规模的50%,保险集团(控股)公司、保险公司及其关联方投资同一债转股投资计划的投资金额,合计不得高于该产品规模的80%。
八、保险资金投资信贷资产支持证券,应当符合以下要求:
(一)保险机构具备信用风险管理能力。
(二)担任发起机构的商业银行上一会计年度末经审计的净资产不得低于300亿元人民币,或者已经在境内外交易所主板上市。
(三)入池基础资产限于五级分类为正常类的贷款。
(四)信贷资产支持证券纳入其他金融资产投资比例管理。
三、保险资金投资信贷资产支持证券,入池基础资产限于五级分类为正常类和关注类的贷款。按照孰低原则,产品信用等级不低于国内信用评级机构评定的A级或相当于A级的信用级别。
保险资金投资的信贷资产支持证券,担任发起机构的银行业金融机构,其净资产和信用等级应当符合本通知第二条第二款规定。
/
九、保险资金投资资产支持专项计划,应当符合以下要求:
(一)保险机构具备信用风险管理能力。
(二)担任管理人的证券公司上一会计年度末经审计的净资产不低于30亿元人民币,证券资产管理公司上一会计年度末经审计的净资产不低于10亿元人民币。
(三)资产支持专项计划纳入其他金融资产投资比例管理。
五、保险资金投资的专项资产管理计划应当符合证券公司企业资产证券化业务的有关规定,信用等级不低于国内信用评级机构评定的A级或者相当于A级的信用级别。
保险资金投资的专项资产管理计划,担任计划管理人的证券公司上年末经审计的净资产应当不低于60亿元人民币,证券资产管理公司上年末经审计的净资产应当不低于10亿元人民币。
/
十、保险集团(控股)公司和保险公司投资单一资产管理计划,应当符合以下要求:
(一)担任管理人的证券公司、证券资产管理公司、证券投资基金管理公司应当具备以下条件:
1.公司治理完善,操作流程、内控机制、风险管理及审计体系、公平交易和风险隔离机制健全,具有国家金融管理部门认可的资产管理业务资质。
2.具有稳定的过往投资业绩,配备15名以上具有相关资质和投资经验的专业人员。其中,具有3年以上投资经验的人员不少于10名,具有5年以上投资经验的人员不少于5名。
3.取得私募资产管理业务资格3年以上。
4.最近连续5个季度末私募资产管理业务主动管理资产余额100亿元人民币以上,或者集合资产管理业务主动管理资产余额50亿元人民币以上。
(二)单一资产管理计划的投资范围限于境内市场的逆回购协议、银行存款、标准化债权类资产、上市公司股票、证券投资基金等银保监会认可的资产,投资品种属于保险资金运用范围;产品可以运用金融衍生产品对冲或规避风险。
(三)保险集团(控股)公司和保险公司投资单一资产管理计划,应当按照穿透原则将基础资产分别纳入相应投资比例进行管理。
六、 保险资金投资的基础设施债权投资计划,应当符合《保险资金间接投资基础设施项目试点管理办法》等有关规定,基础资产限于投向国务院、有关部委或者省级政府部门批准的基础设施项目债权资产。偿债主体最近一个会计年度资产负债率、经营现金流与负债比率和利息保障倍数,达到同期全国银行间债券市场新发行债券企业行业平均水平。产品信用等级不低于国内信用评级机构评定的A级或者相当于A级的信用级别。
保险资金投资的基础设施债权投资计划、基础设施股权投资计划和项目资产支持计划,担任受托人的保险资产管理公司等专业管理机构,应当符合《保险资金间接投资基础设施项目试点管理办法》等有关规定。
/
十一、保险集团(控股)公司和保险公司投资单一资产管理计划和面向单一投资者发行的私募理财产品,应当履行以下程序:
(一)制定投资管理人选聘标准和流程,综合考虑风险、成本和收益等因素,通过市场化方式合理确定投资管理人。
(二)与投资管理人签订资产管理合同,载明当事人权利义务、关键人员变动、利益冲突处理、风险管理、信息披露、异常情况处置、资产退出安排以及责任追究等事项。
(三)根据公司资产配置计划,审慎制定投资指引,合理确定投资范围、投资目标、投资期限和投资限制等要素;定期或者不定期审核投资指引,并作出适当调整。
七、 保险资金投资的不动产投资计划及其受托机构,应当符合《保险资金投资不动产暂行办法》等有关规定。不动产投资计划属于固定收益类的,应当具有合法有效的信用增级安排,信用等级不低于国内信用评级机构评定的A级或者相当于A级的信用级别;属于权益类的,应当落实风险控制措施,建立相应的投资权益保护机制。 /
十二、保险机构自行或受托投资金融产品,应当评估产品管理人的信用状况、经营管理水平、投资管理能力和风险管理能力,关注产品交易结构、基础资产状况和信用增级安排,有效管理信用风险、市场风险、流动性风险、操作风险和法律风险。 十三、保险机构投资理财产品,应当充分评估发行银行的信用状况、经营管理能力、投资管理能力和风险处置能力,关注产品资产的投资范围和流动性管理,切实防范合规风险、信用风险和流动性风险。
十四、保险机构投资信贷资产支持证券、集合资金信托计划、专项资产管理计划、基础设施投资计划、不动产投资计划和项目资产支持计划,应当充分关注产品交易结构、基础资产状况和信用增级安排,切实防范信用风险、流动性风险、操作风险和法律风险。
/
十三、保险机构自行或受托投资金融产品,应当明确投后管理责任和管理流程,配备专业的投后管理人员,持续跟踪产品管理运作,定期评估投资风险,适时调整投资限额、风险限额和止损限额,维护资产安全。
有关金融产品发生违约等重大投资风险的,保险机构应当采取有效措施管理相关风险,根据审慎原则及时计提减值准备,真实反映资产价值,并按规定向银保监会报告。
十五、保险机构投资有关金融产品,应当充分发挥投资者监督作用,持续跟踪金融产品管理运作,定期评估投资风险,适时调整投资限额、风险限额和止损限额,维护资产安全。金融产品发生违约等重大投资风险的,保险机构应当采取有效措施,控制相关风险,并及时向中国保监会报告。 /
十四、保险机构投资金融产品,不得与当事人开展利益输送、利益转移等不当交易行为,不得通过关联交易或者其他方式侵害公司或者被保险人利益。
保险机构不得投资结构化金融产品的劣后级份额,以公司自身所持资产或资产收益权为基础资产的结构化金融产品除外。
十六、保险机构投资有关金融产品,不得与当事人发生涉及利益输送、利益转移等不当交易行为,不得通过关联交易或者其他方式侵害公司或者被保险人利益。 /
十五、保险机构应当按照监管规定,定期向银保监会指定的信息登记平台报送投资金融产品相关信息。保险集团(控股)公司和保险公司应当将投资金融产品情况纳入季度和年度资金运用情况报告内容包括投资及合规情况、风险管理状况、涉及的关联交易以及保监会规定的其他审慎性内容。 十七、保险公司投资有关金融产品,应当于每季度结束后30个工作日内和每年4月30日前,分别向中国保监会提交季度报告和年度报告,并附以下书面材料:
(一)投资及合规情况;
(二)风险管理状况;
(三)涉及的关联交易情况
(四)中国保监会规定的其他审慎性内容。
保险公司委托保险资产管理公司投资有关金融产品的,可将前款报告纳入《保险资金委托投资管理暂行办法》规定的定期报告。
/
十六、保险机构违反本通知规定投资金融产品的,银保监会将责令限期改正,并依法采取监管措施或实施行政处罚。 十八、 本通知所指信用增级安排,其中保证担保的,应当为本息全额无条件不可撤销连带责任保证担保,且担保人信用等级不低于被担保人信用等级;抵押或质押担保的,担保财产应当权属清晰,未被设定其他担保或者采取保全措施,经评估的担保财产价值不低于待偿还本息,且担保行为已经履行必要法律程序。
本通知所指保险公司总资产,应当扣除债券回购融入资金余额和独立账户资产。
/
十七、本通知中“以上”均含本数。
《中国保监会关于保险资金投资有关金融产品的通知》(保监发〔2012〕91号)和《中国银保监会办公厅关于保险资金投资债转股投资计划有关事项的通知》(银保监办发〔2020〕82号)同时废止。
十九、本通知自发布之日起施行。《关于保险资金投资基础设施债权投资计划的通知》(保监发〔2009〕43号)同时废止。 /

返回顶部