总第86期 上市公司控制权争夺:董事席位争夺场景与战术
资本市场波谲云诡,取得实际控制人身份后,并非一劳永逸稳居控制地位。控制权争夺屡见不鲜,仅2021年度新增或持续发生争夺的上市公司就高达数十家。支配地位面临诸多挑战。公告实控人的控制力由强转弱,争夺方强势出手,控制权归属纷争四起。拥有上市公司控制权,即掌控了公司资源支配,能够对董事会与高管层的组织架构、议事程序和决策方式发挥重大影响力甚至能够单方做出决定;经上市公司公告取得实际控制人身份,其所持股份相应获得了控制权溢价。本期专题将对上市公司控制权争夺中董事席位的争夺场景与战术进行详细深入解析。
一、源起:“实控人”陷入“不实控”困局
1、控制权认定的意义
存量资本市场中,上市公司实际控制人的认定具有经济效益与公司治理的双重意义。拥有上市公司控制权,即掌控了公司资源支配,能够对董事会与高管层的组织架构、议事程序和决策方式发挥重大影响力甚至能够单方做出决定;经上市公司公告取得实际控制人身份,其所持股份相应获得了控制权溢价。同时,在证券监管体系中,公告的实际控制人对上市公司合规治理承担首要责任,甚至存在被认定为“首恶”的风险。
2、公告实控人的困局:有名无实
资本市场波谲云诡,取得实际控制人身份后,并非一劳永逸稳居控制地位。控制权争夺屡见不鲜,仅2021年度新增或持续发生争夺的上市公司就高达数十家。支配地位面临诸多挑战。公告实控人的控制力由强转弱,争夺方强势出手,控制权归属纷争四起。
结合本团队项目经验,公告实控人陷入困境,多源于公司经营管理的失控,其典型情形如:1.新公告的实控人上任后改选原实控人提名的董事及原高管层受阻;2.实控人无法通过董事会控制印章证照;3.控制权争夺一方带着“营收主力”子公司脱离母公司管控。
3、控制权争夺之主体画像
常见的控制权争夺中,公告实控人为守方,而攻方多为上市公司的其他股东,不仅包括第二大股东,也包括其他小股东联合体。此外,发生控制权变更的,新实控人通过一纸公告取代原实控人,孰料原公告实控人利用固有影响力发起暗战,新公告实控人步步受阻,无法支配公司经营管理,于是采取全面攻略夺取实质控制权。二、焦点:以董事会为中心的经营管理权争夺
如前所述,公告实控人无法实际控制上市公司,大多源自董事会这一经营决策中枢组织“后院起火”。
如,独立董事揭开控制权争夺暗战,质疑现任实控人“有名无实”。ST爱迪尔(002740)《2020年年度财务报告》公告的控股股东为苏日明先生、实际控制人为苏日明先生与狄爱玲女士。时任独立董事王斌康在年报里发出警示:“苏日明同志是爱迪尔公司的控股股东和实际控制人。但是仅我所知苏日明同志二次引进战略投资人而未果。爱迪尔公司目前已经实际上处在实际控制人不能控制公司,非实际控制人实际上在控制公司的状况。公司控制权已经发生严重的问题。”
控制权争夺中,攻守方以各自的股权比例及其表决权进行博弈,争夺的首要目标与核心即为董事会席位,控制董事会即可控制经营管理以及财务资料。
追本溯源,系由现行法下董事会的角色与职权以及表决机制所决定。
首先,从《公司法》对股东会(股东大会)、董事会以及高管层等机构的法定职权来看,董事会实际掌握了经营权力,可视为公司治理的中心。依据《公司法》规定,股东会(股东大会)所享有的经营者权力仅有“决定公司的经营方针和投资计划”此项宏观、抽象权力,而单项、具体经营管理权则在董事会和经理层之间分配。显然,相较于只能具体实施董事会决议并对董事会负责的经理层而言,董事会能够“决定公司的经营计划和投资方案”,“决定聘任或者接人公司经理及其报酬事项”,在经营者权力上显然处于核心位置和主导地位。
其次,与股东会(股东大会)“资本多数决”不同,董事会表决实行“一人一票”。“一人一票”机制下,股东无论享有多少股份表决权,在董事会的投票均受限于董事席位数。这也导致即便是持有绝对多数股份的股东,倘若无法控制董事会中的多数席位,也就无法控制董事会决议的结果,无法对董事会产生“支配力”。即使持有多数股份的股东改选董事具有表决权优势,如对立方采取反击措施,将使得实际改选过程更加曲折,结果存在不确定性。三、核心:董事席位争夺的场景与战术
基于董事会在公司治理中的重要地位,加之其表决机制不以股份论英雄,使得控制权争夺注重于谋求更多的董事会席位,具体表现为如何使己方推举的董事更多当选。选举或罢免董事的战术性争斗集中于提名、召集、开会、表决这几步流程,对立双方往往在以下“战场”展开交锋:
战场一:董事的选举与罢免
董事会成员的选举与罢免,关乎上市公司经营稳定和董事个人权利保护。董事会席位大多处于满员状态,如果意图选出代表己方利益的董事,首先需要罢免现任董事,或者通过修改公司章程增加董事席位,而后再通过召开股东大会增补己方董事。但是,现任董事及其背后的对方力量不会坐以待毙,如何使罢免程序顺利进行则遇挑战。同时,罢免董事过程中,大概率会被监管部门及时关注,罢免事由及其合理性是问询的常见问题。
战场二:股东提案权与董事会审查
股东提名董事通常需要以议案的形式提出,确保股东充分行使提案权尤为重要。董事会作为股东大会法定最优先的召集机构,股东提案需要先提交给董事会,由董事会决定是否将提案提交股东大会审议。时任董事为了保全己方席位,可能使尽浑身解数拒绝提交股东大会审议,使得提案股东不得不寻求程序居后的监事会召集程序,甚至发展至自行召集程序。个中的技术性问题,《公司法》未作更多规定,由此引发的冲突与纠纷亟待解决。
战场三:临时股东大会的召集与表决
迈过了提案这道坎之后,股东大会的召集和表决露出了双方的“真刀真枪”。现行法对股东自行召集股东大会的程序语焉不详,使得《公司法》赋予提案股东的这一救济程序经常遭致董事会、监事会百般刁难;另一方面,董事会掌握了上市公司的信批密钥,如果自行召集股东大会缺乏信披通道,容易陷入程序瑕疵和召集困难。实践中,监管部门处于维护上市公司稳定的考虑,对自行召集股东大会不轻易表露支持或否定的态度。即便在召集之后,如何保障全体股东充分了解提案内容及其原委,如何征集更多表决权,也是实践中的难题。
战场四:决议效力之诉与行为保全
自“康达尔”一战开始,近年的上市公司控制权争夺,诉讼行为保全成为各争夺方热衷的“大杀器”。行为保全,既可以限制股东行使表决权,也可以限制董事履职。但是,行为保全在现行程序法律制度中,其构成要件与适用范围尚未有清晰、明确的规定,造成了司法适用尺度的混乱与偏颇,同时亦缺乏有效的实践验证,行为保全制度可能成为一把双刃剑,运用不当将造成新的失控点。越来越多的案例表明,在使用行为保全手段时,申请人既要千方百计获得法院同意保全的裁定,也要全面考量执行行为保全可能带来的不利影响。
战场五:双头董事会之僵局与突围
如前所列,在现行董事会制度框架下,攻防两方可用的主要战术已然尽数:攻方想方设法罢免对方的董事、提名选举己方的董事,而守方则借助规则的模糊地带,给攻方设置各种障碍阻止其推进。此番对峙中,可能出现一种极端的选举怪象:“双头董事会”,即股东自行选举出另一个平行董事会,使得上市公司同时出现两个董事会,且互不认可其身份及履职行为,由此造成上市公司出现严重的经营危机:股价下跌、生产停滞、人才流失等,甚至出现财务定期报告无法按期披露的治理僵局。为此,探寻“双头董事会”的成因,上市公司如何事前避免、事后破局,成为资本市场的新课题。
一、引言
董事会作为公司治理的中心组织,是上市公司控制权争夺的焦点,各方竭尽全力对董事席位展开激烈争夺。股份公司股权较为分散的情况下,半数以上董事席位对于控制权归属具有重要意义。即便在股权相对集中的情形下,经公告的实际控制人持有多数股份,如果尚未控制多数董事席位,则仍存在被动丧失上市公司控制权的风险。
争夺董事席位的攻略,往往伴随着频繁选举董事、罢免董事。上市公司集中发布罢免多位董事并补选的会议通知,可能受到监管的关注或者问询,监管机构一般会提出类似如下问题要求上市公司回答并信批。
公司举例 监管关注事项类型 金力泰(300225)
奋达科技(002681)
嘉应制药(002198)说明罢免董事的原因、理由以及对公司治理稳定性的影响;罢免董事的理由使用”保证公司董事会顺利运行“、”结合公司目前发展阶段的实际需求“或”经营不善“等泛泛之词,解释力有限;在短期内增持股份并立即提出罢免董事的,需重点解释其合理性及必要性。 世龙实业(002748) 说明被罢免的董事履职期间是否存在违反法律、公司章程的情形,是否遵守忠实、勤勉义务,在存有分歧意见罢免决议中,监管会对赞成罢免的理由是否充分给予关注。 恒泰艾普(300157) 说明罢免之后后续的补选安排,说明补选的候选人是否具备相应的任职能力,如何避免罢免董事对公司董事会运作及重大决策机制的规范运作产生不利影响。 如上,监管机构关注的问题总体可归纳为两个方面:实体方面,主要针对罢免董事的原因、依据、具体事由,以及对公司治理、控制权的影响;程序方面,主要关注程序运作是否合规,是否及时信批等。从监管机构关注的问题可以看出,如何合规、有效地改选出己方董事,值得深入研究。
本文先行解读其中的实体问题,程序问题将在本系列之后的两篇中重点分析。二、董事罢免
(一)罢免董事是否需要理由1.罢免的理由:“有因”与“无因”之别
上市公司每届董事会任期结束或者个别董事任中离职的空档期,通常是控制权争夺爆发的时点。亦有争夺方为了快速巩固控制权,在完成实控人身份公告后立刻将改选董事提上议程,罢免尚在任期的现任董事,此举可能招致现任董事的激烈对抗,“不具有充分的理由”是反对董事表达的理由之一。
董事任期届满前提前解除董事职务是否需要理由,以此为标准可以将董事罢免分为“有因”和“无因”,有因罢免必须具备正当的理由,而无因罢免则相反。
2.规则的嬗变:从“有因”到“无因”
“有因”与“无因”罢免之争随着规则的明确逐步消除,无因罢免成为现代公司法立法趋势,其理论根基在于股东是判断董事是否适格的最佳决策者,且该规则更有助于打造良好的营商环境,保护中小投资者。追溯我国的董事罢免制度,《公司法》相关规则经历了从“有因”到“无因”的变迁。
1)从明确“有因”到语焉不详
1993年《公司法》第47条第2款和第115条第2款明确规定:“董事在任期届满前,股东会不得无故解除其职务。”2005年《公司法》修订中,立法者删除前款表述,但未增补股东可随时解除董事职务的类似条款,由此实践中对罢免规则的解读产生分歧,股东能否随时无故更换董事之争遂起。
无因说的支持者认为,股东依据《公司法》第37条享有“选举和更换非由职工代表担任的董事、监事,决定有关董事、监事的报酬事项”的固有权利,且司法裁判者在个案中采纳了“无因”罢免裁判立场。然而,于上市公司而言,虽然2005年修订《公司法》删除“不得无故解除其职务”,2006年证监会发布的《上市公司章程指引》(证监公司字〔2006〕38号)并未同步修改,第96条保留了“董事在任期届满以前,股东大会不能无故解除其职务”规定。
2)无因”规则正式确立
上述规定沿用至2019年,2019年4月17发布的《上市公司章程指引》删除了“股东大会不能无故解除其职务”表述,修改后的第96条与《公司法》(2005年修订)一致,“董事由股东大会选举或者更换,并可在任期届满前由股东大会解除其职务。董事任期(年数),任期届满可连选连任。”
紧随其后,2019年4月28日《最高人民法院关于适用〈中华人民共和国公司法〉若干问题的规定(五)》(以下简称“《公司法司法解释(五)》”)第3条予以明确:“董事任期届满前被股东会或者股东大会有效决议解除职务,其主张解除不发生法律效力的,人民法院不予支持”,以司法解释填补《公司法》空白,确立了“无因”罢免规则。
2021年12月24日公布的最新《公司法》(修订草案)征求意见稿(以下简称“《最新征求意见稿》”)同样沿袭了前述“无因”罢免规则,新增第66条“股东会可以决议解任董事;无正当理由,在任期届满前解任董事的,该董事可以要求公司予以补偿。”同时,依据第124条第2款,“第六十六条关于有限责任公司董事的任期、辞职和解任的规定”适用于股份有限公司。
3.章程的突破:股东能否约定“有因”罢免
《公司法司法解释(五)》及2019年修订的《上市公司章程指引》对于“无因罢免”制度的明确,结束了规则层面的纷争,但此后仍有2500余家上市公司在公司章程中做出类似“董事在任期届满前,股东大会不得无故解除其职务”的约定,其中仅2022年就多达451家。由此产生另一个问题:公司章程继续沿用的有因解除条款,其效力如何?可借助民法分析的方法论予以分析,包括语义识别说、利益衡量说、合同自由说、内外关系说等。
首先,从文义上看,无论是《上市公司章程指引》,还是《公司法司法解释(五)》,甚至《最新征求意见稿》,文义表述均存在相应的解释空间。《上市公司章程指引》中的“可”一词以及《最新征求意见稿》中的“可以”一词均属于授权式表述,可以解释为授权股东享有任意罢免董事的权利,即不禁止公司在章程中作出其他限制性规定。
其次,出于规范目的与利益平衡的考虑,最高院民二庭在《公司法司法解释(五)》的答记者问中,将无因罢免的理论基础归结于民法委托合同关系中的任意解除权。在委托合同中,任意解除权的规范目的已达共识,即基于人身信赖性以及履行的不确定性之考量。但在实践中,任意解除权也并非完全属于强制性规定,亦有不少裁判观点认为,基于意思自治的保护,任意解除权可以通过约定而排除适用,进而认为不发生解除的效力。如果允许无因罢免公司董事的理由与任意解除权相同的话,相对应也应当允许公司通过章程进行自治。根据《公司法》第11条的规定“公司章程对公司、股东、董事、监事、高级管理人员具有约束力”,因此有理由认为,公司可以通过章程进行自治,作出排除任期届满前任意解除的规定。此外,从利益平衡考虑,无因罢免似会造成控制权不稳定的局面,公司章程若作出相反约定乃出于反收购、避免股东争斗影响公司正常经营管理之目的,有助于保障上市公司的稳定经营。
最后,根据现行《公司法》第37、46条的规定,股东(大)会同时拥有修改公司章程和按照章程规定行使职权的权利,董事会则依照公司章程确定其职权,意即股东(大)会有权通过章程对公司机关权限进行划分,而股东大会自愿放弃“选举和更换”的部分权力,即为股东的自由意志。
实践中,《公司法司法解释(五)》出台后,法院在个案中认可了公司章程关于“有因”罢免的自治性约定。例如,杜方与奥维通信股份有限公司(002231)、瑞丽市瑞丽湾旅游开发有限公司公司决议纠纷中,法院认为:“奥维通信公司章程规定,董事由股东大会选举或更换,任期3年,董事任期届满,可连选连任,董事在任期届满以前,股东大会不能无故解除其职务。本案中瑞丽湾公司提请召开的奥维通信公司2019年第二次临时股东大会,通过了《关于罢免李继芳女士董事职务的议案》,未载明罢免李继芳女士董事职务的原因,属于董事在任期届满以前,股东大会无故解除其职务,违反了奥维通信公司公司章程第96条1款的相关规定。原告作为股东依据《公司法》第2条之规定要求撤销奥维通信公司于2019年8月5日作出的2019年第二次临时股东大会决议的诉讼请求,符合法律规定,本院予以支持。”由此引发了进一步讨论,即在章程有效的前提下,不免涉及对所谓“故”的范围需要做出框定,股东斗争、控制权变更等是否属于有“故”的范畴?
4.正当“事由”之界定
沿用“有因”规则的,部分公司章程仅约定“不得无故罢免”,未对事由进一步明晰细化,关于事由的解释与界定再次引发争议。
有学者认为,界分正当“事由”无法遵循统一标准,应结合公司成立基础、董事职能角色和案件具体事实综合认定,诸如董事资格不符、能力欠缺或违反信义义务,导致无法相信其能够正确履职等,一般可视为正当“事由”。
总体而言,对于正当事由的规范供给明显单薄,除关于董事忠实、勤勉义务以及任职资格的规定外,仅有《上市公司章程指引》第99条列举的“董事连续两次未能亲自出席,也不委托其他董事出席董事会会议”以及《上市公司独立董事规则》第16条规定的“独立董事连续三次未亲自出席董事会会议的,由董事会提请股东大会予以撤换”,规则体系周延性不足。
受限于公司章程的“有因”罢免约定,争夺方将找寻理由举证罢免的正当性。例如,以董事具有境外居留身份“影响到公司已有的涉密系统集成资质,使世安公司面临巨大的经营风险”提出罢免,也有以未能正常履行董事职责、干扰监事会正常行使职权等为由提出罢免。
如果上市公司章程仅约定“不得无故解除”,发生争议之时,法院将视为未对股东大会解除董事职务作出特别限制,基于尊重公司自治之原则,裁判者无需审查股东大会解除董事职务的原因是否存在,即无需审查案涉决议内容所依据的事实是否属实、理由是否成立,仅需依法审查决议内容本身是否有背悖章程规定。相反,部分上市公司在管理制度中将罢免是由细化,具体罗列应解除职务的情形,法院以此为据裁判涉案董事是否存在违反公司管理制度的情形,参见广州盛景投资有限公司与江苏四环生物股份有限公司公司决议撤销纠纷,江苏省无锡市中级人民法院(2017)苏02民终2736号民事判决书。
至于股东争斗、控制权变更能否成为正当理由,通过研究域外制度的演变可以发现,阶段性司法政策非常重要:例如,对董事职务的定位,如果认为董事是对全体股东负责,而不是对推举方负责,那么股东之间的控制权争夺不能成为罢免董事的正当事由;再例如,在加强股东权力、强化两权分离的目标下,新上任的控制权人罢免“前朝遗老”应当属合情合理的范畴。一般认为,公司内部权力斗争或者政策分歧不是正当事由,或者存在不被认定为正当事由的风险,需要界定为违反授信义务才构成合理更换。(二)罢免董事的潜在经济成本
罢免公司董事除在事由上会遇见阻碍外,成本也是争夺方需要考虑的问题。《公司法司法解释(五)》第3条对“无因”罢免规则予以明确,同时在第2款赋予被罢免董事经济补偿请求权。在公司法《最新征求意见稿》第66条同样规定:“无正当理由,在任期届满前解任董事的,该董事可以要求公司予以补偿。”这一补偿请求权无疑会增大争夺方罢免董事的成本,带来相应的风险,有必要厘清补偿的范围。
“董事职务被解除后,因补偿与公司发生纠纷提起诉讼的,人民法院应当依据法律、行政法规、公司章程的规定或者合同的约定,综合考虑解除的原因、剩余任期、董事薪酬等因素,确定是否补偿以及补偿的合理数额。”根据《公司法司法解释(五)》第3条第2款的规定,补偿的范围应当考虑“解除的原因”、“剩余任期”、“董事薪酬”等因素。
1.剩余任期内应得的固定薪酬
被罢免董事剩余任期内应得的固定薪酬当属赔补偿的范围。一方面,应当考虑剩余任期时间的长短;另一方面,固定薪酬应当以公司与董事签订的委托合同确定。
2.尚未完成的股权激励
董事的薪酬并不局限于每月为公司提供服务而获得的固定薪金。实践中,董事的薪酬体系往往是多样的,例如上市公司承诺的股权激励,激励计划已经获得股东大会通过并公告,董事解职时尚未实施完毕,也可能被纳入索赔范围。
3.“金降落伞”条款
由此引申,公司与董事之间是否可以就赔偿范围作出另外的约定?实践中,大量上市公司章程规定了“金降落伞”条款,指在公司章程中关于董事任期届满前被股东大会无故解除其职务而获得巨额赔偿的条款。
截止2022年7月,有58家上市公司在章程中保留了“金降落伞”条款。但此类约定因涉及保护上市公司资产、防止利益输送等问题会受到监管关注。在前述58家上市公司中,有22家(占比38%)因为“金降落伞”条款而受监管的关注与问询。
被问询公司 交易所关注事项 振芯科技(300101) 修订章程原因、背景及内部审议决策程序。 河钢资源(000923) 补偿金支付标准的法律依据及合理性。 福星股份(000926) 补偿金的支付是否构成关联交易,应履行何种决策程序。 *ST皇台(000995) 其他高级管理人员的具体范围。 兆新股份(002256) 是否违反董监高忠实义务,是否涉嫌利益输送。 世联行(002285) 测算支付补偿金对公司经营业绩的影响并提示风险。 格林美(002340) 是否不合理维护现任董事地位、是否损害股东选举董事的权利,是否损害上市公司及中小投资者利益。 垒知集团(002398) 是否违反公平原则,是否不当限制投资者依法买卖公司股票及行使股东权利。 东方精工(002611) 董事会自主采取”选择其他收购者“、”对公司的股权结构进行适当调整“、”对抗性反向收购、法律诉讼策略“的具体标准和程序,以及在采取上述反收购措施时,确保公司及股东整体利益不受损害的应对措施。 三、董事选举
罢免现任董事与补选新董事在控制权争夺中同步进行,各方围绕补选董事的博弈聚焦于董事提名权及候选董事任职资格。其中,董事提名权实质与股东大会提案权绑定,将在本系列下一篇《战场二:股东提案权与董事会审查》予以分析,本篇着重从候选董事任职资格角度进行探讨。
(一)董事消极任职资格之法定一旦罢免议案获得通过,将会出现董事空缺,为了抢夺空缺席位,攻守各方会同时提出己方的董事补选议案,提名己方成员作为董事候选人。在提名阶段,首先应依据《公司法》及沪、深交易所有关规则全面排查候选人是否存在禁止任职之情形,并要求候选人签署承诺书,保证其不存在禁止任职情形,承诺其提供的资料真实、准确、完整。
1.法定禁止任职情形
《公司法》及沪、深交易所有关规范以列举方式明确了不得担任董事的具体情形,且相关条款没有兜底性表述,意在避免概括性措辞可能引发的争议、分歧。
规范性文件 相关人员禁止担任公司董事 《公司法》第146条 (1)非完全民事行为能力人;
(2)涉及刑事犯罪被判处刑罚或被剥夺政治权利且执行期满未逾五年;
(3)之前任职企业破产或被吊销执照未满三年且负有个人责任;
(4)个人大额债务到期未清偿。《上海证券交易所上市公司自律监管指引第1号——规范运作》(2022年修订)第3.2.2款及《上海证券交易所科创板上市公司自律监管指引第1号--规范运作》(2022年修订)第4.2.1款规定 (1)《公司法》第146条规定的情形;
(2)被证监会证券采取市场禁入措施且期限未满(科创板无此条限制);
(3)被交易所公开认定为不适合担任且期限未满;
(4)最近36个月内受到证监会行政处罚;
(5)最近36个月年内受到交易所公开谴责或两次以上通报批评。《深圳证券交易所上市公司自律监管指引第1号--主板上市公司规范运作》(2022修订)第3.2.2款及《深圳证券交易所上市公司自律监管指引第2号--创业板上市公司规范运作》(2022修订)第3.2.3款 (1)《公司法》第146条规定的情形;
(2)被证监会证券采取市场禁入措施且期限未满;
(3)被交易所公开认定为不适合担任且期限未满。担任证券、银行、保险、期货及融资性担保公司等金融机构的董事,还应当同时符合行业监管机构关于任职资格的专项规定。如,依据《证券基金经营机构董事、监事、高级管理人员及从业人员监督管理办法》第7条,受到金融监管部门的行政处罚或者被采取证券市场禁入措施且执行期满未逾5年、涉嫌违法犯罪被行政机关立案调查或者被司法机关立案侦查且尚未形成最终处理意见的,亦不得担任证券基金公司的董事之职。
2.任职资格缺陷之救济
上述条款属于效力性强制规定,违反该等规定的董事任命决定属于无效决议。获得任命之董事若事后被证明不适格,属于自始不具备任职资格,股东可申请法院确认对应之股东(大)会决议无效。
董事在任期内出现上述禁止情形的,属于丧失任职资格,公司应依据《公司法》第146第3款解除其职务。此种情形下如何解除职务,是否需经股东(大)会决定,《公司法》未明确规定。从相关司法案例及监管态度看,法院及监管机构均倾向于此种解除应提交股东(大)会表决并获得审议通过。
如,(2019)浙民申4018号案件中,法院认为选举和更换非由职工代表担任的董事、监事属于股东(大)会的职权,故董事长职务的罢免也应由股东(大)会决定,未经股东(大)会会议决定,其罢免行为不符合法律规定的程序要求。
又如,文化长城(300089)在2019年年度股东大会审议了《关于罢免许高镭先生公司董事职务并选举佃树钦先生为公司董事的议案》《关于罢免吴淡珠女士公司董事职务的议案》《关于罢免任锋先生公司董事职务的议案》等三项议案,但解除蔡某某之董事职务未提交股东大会审议,深交所就此下发问询函,要求说明如此操作的详细依据和合法合规性。在法律顾问出具的专项核查意见中,律师认为解除蔡某某董事职务的议案未增加至股东大会审议的议案中违反了《公司法》的规定。(二)章程附加之特殊任职条件
除法律及自律规范划定之禁止性情形外,部分上市公司章程中对董事任职资格设定附加条件,对候选人进行二次筛选,使用较多的包括同类行业的从业经验、担任对应级别职务的管理经验,或在公司连续工作达到一定年限,此类约定确保了董事候选人具备履职所需的经验与能力,某种程度亦可达到对抗恶意收购之效果。
1.章程附加之董事任职条件举例
公司章程 董事任职资格条款 *ST文化(300089)《公司章程》(2022年9月15日修订)第96条 ”在发生恶意收购的情况下……任何股东提名的非独立董事候选人应当具有从事与公司目前(经营、主营)业务相同的同等营业规模企业非独立董事任职经验且同时具有连续10年担任副总经理级别以上或职务相当的任职经历以及与其履行董事职责相适应的专业能力和知识水平,董事会认可的任职经历除外。“ 兆新股份(002256)《公司章程》(2022年8月)第97条 ”在发生恶意收购的情况下……任何股东提名的非独立董事候选人应当具有至少五年以上与公司目前(经营、主营)业务相同的业务管理经验(即同时具有新能源、精细化工、生物基降解材料等专业领域的任职经历)以及与其履行董事职责相适应的专业能力和知识水平,董事会认可的任职经历除外。“ ST东洋(002086):《公司章程》(2021年4月)第100条 ”在发生公司恶意收购的情况下……任何股东提名的非独立董事候选人应当具有至少五年以上与公司目前业务相同的业务管理经验,并具备履行职责相适应的专业能力和知识水平,董事会认可的任职经历除外。 2.章程附加之董事任职资格条款的法律效力
诸如此类条款对董事任职资格设定额外条件,是上市公司自治的体现,虽然并未直接违反法律强制性规定和公序良俗原则,但其法律效力需要个案辨析。
此类资格限制若程度失当,已超出合理筛选候选人之必要性,导致股东实际可推选的董事候选人被限定于现任董事范围,或陷入无董事可选的境地,则存在变相剥夺股东选任董事权利之嫌疑。特别地,部分上市公司章程的董事任职资格仅限制收购方,如某公司《公司章程》第97条:“在发生公司恶意收购的情况下,为保证公司及股东的整体利益以及公司经营的稳定性,收购方及其一致行动人提名的非独立董事候选人应当具有至少十年以上与公司主营业务相同的业务管理经验,以及与其履行董事职责相适应的专业能力和知识水平。”如此设定意在狙击恶意收购人,但“恶意收购”概念本身即存在主观性,此类规定限制了外部收购人的董事提名权,其合法性认定存在风险,外部收购方可主张该约定与《公司法》第126条“同股同权”规则相悖予以反击。四、小结
由于董事会处于控制权争夺的核心战地,攻方战略中,从董事的罢免到改选,每一个环节都可能遭到守方的绝地反击。因此,攻防双方均需充分了解相关的合规要求,结合实际状况认真筹划、谨慎行动。
一、引言
前一篇中,我们分析了上市公司控制权争夺中改选董事可能存在的实体障碍。其实,实践中,改选董事在程序方面存在更多阻力。
选举和罢免董事均需提交股东大会审议。实践中,由于股东大会定期会议只能按照章程规定的时间召开,因此大多会通过在临时股东大会增加临时提案的方式罢免董事。董事会有权审查该议案,并就是否提交股东大会进行审议。例如本团队全程参与处置的一个颇具影响的上市公司控制权争夺案件中,第一大股东提出罢免董事的临时提案,但董事会做出了“不予提交股东大会”决议。
2021年3月12日,深交所上市公司W的第一大股东甲公司(占比上市公司总股本的18.16%)提请在2021年第二次临时股东大会新增5项临时提案,包括罢免一位非独立董事以及选举新任董事。3月16日,W公司董事会认为甲公司提出罢免的理由和内容不充分,决议不将临时提案提交股东大会审议;3月19日,W公司收到证监局的监管关注函,3月22日对关注函进行了说明并公告;同日,甲公司再次提交了前述5项临时提案;W公司再次以临时议案内容不符合《上市公司治理准则》、《上市公司股东大会规则》,以及交易所规定、公司内部议事规则的相关规定为由,坚持不提交临时股东大会审议,并由一家律师事务所出具了法律意见书。W公司2021年第二次临时股东大会最终仅审议甲公司《关于修改公司章程的议案》,且该议案未获通过。三个月后的年度股东大会,罢免相关董事的提案被董事会提交审议,相关董事于2020年度股东大会前辞职。
与前述实例类似的情形不在少数,近年引发关注的控制权争夺均涉及此类问题,例如新潮能源(600777)、康达尔(000048)、新华百货(600785)等。我们对典型案例进行梳理,改选董事提案遭拒的理由各有不同:
序号 上市公司 所涉议案 不予提交股东大会的理由 公告来源 1 延华智能
(002178)股东胡黎明有关提名董事候选人的议案 由于与上海雁塔科技有限公司签订的《股份转让协议》中对股东提名权、提案权的转让事宜,胡黎明先生不具备”董事提名“的提案人资格。 第五届董事会第三十次(临时)会议决议
公告编号:2022-0572 *ST顺利
(000606)股东袁品控股(北京)有限公司有关提名董事候选人的临时议案 无法判断临时提案资料的真实、准确、完整。该股东提交的临时提案资料仅以电子邮件方式发送,未以《公司章程》规定的书面方式送达,未提交持有公司3%以上股份的证明文件、授权代理人的授权委托书以及表明股东身份的有效证件,亦未出具关于提案符合《股东大会规则》等相关规定的声明以及提案人保证所提供持股证明文件和授权委托书真实性的声明,不符合公司章程和深交所的有关规定。 第九届董事会2022年第二次临时会议决议
公告编号:2022-0633 先河环保
(300137)股东深圳市信天精密技术有限公司和付东梅提名董事候选人的6项临时议案 深圳市信天精密技术有限公司和付东梅不具备提案资格,且其提交的材料亦不完全符合有关规定。 关于河北先河环保科技股份有限公司董事会未将股东临时提案提交股东大会审议事项的法律意见书 4 *ST文化
(300089)股东安卓易(北京)科技有限公司、深圳普方达源力投资中心(有限合伙)以及安卓易(北京)科技有限公司、嘉兴卓智股权投资合伙企业(有限合伙)提名独立董事候选人的议案 公司空缺的独立董事人选应为会计专业人士,被推荐的独立董事候选人梁振东先生不符合会计专业人士的要求。 股东部分临时提案不予提交股东大会审议之法律意见书 5 ST东洋
(002086)湖南优禾神州股权投资合伙企业(有限合伙)的董事会提前换届选举临时提案 提前换届不符合《公司章程》关于董事会、监事会届满的相关规定,且并未提交相关候选人的资料。 关于深圳证券交易所关注函的回复
公告编号:2022-0646 北京文化
(000802)股东富德生命人寿保险股份有限公司提名董事候选人及监事候选人的议案股东青岛西海岸控股发展有限公司提名董事候选人及监事候选人的议案 提交的临时提案,资料未有授权代理人的有效身份证件,形式要件不完全符合深交所关于临时提案的相关规定。 第七届董事会第四十一次会议决议
公告编号:2021-0417 皖通科技
(022331)股东西藏景源企业管理有限公司提请罢免董事和提名董事候选人的6项议案 提案具有不正当目的,该临时提案不利于公司经营稳定且必要性不足,同时给市场释放了决策层和管理层不稳定的信号,损害了公司和全体股东的根本利益,因此西藏景源存在滥用股东权利的情形,违反了公司章程第三十七条规定的股东义务,也违反《深圳证券交易所上市公司业务办理指南第8号—股东大会》的规定。 第五届董事会第二十六次会议决议
公告编号:2021-098股东王亚东和林木顺提请罢免董事的5项议案 8 创新医疗
(002173)浙江富浙资本管理有限公司提请罢免董事及提名选举董事的3项议案 要求罢免公司第六届董事会全体董事的要求,属于无故解除董事职务的情形,违反了公司《章程》第九十六条”董事在任期届满以前,股东大会不能无故解除其职务“的规定。
提请选举董事的议案以罢免董事议案获得股东大会审议通过为前提条件。在董事会拒绝将《关于提请罢免公司第六届董事会董事的议案》提交公司股东大会审议的情况下,提名选举董事的议案不具备提请公司股东大会审议的前提条件。第六届董事会第六次会议决议
公告编号:2021-0349 中润资源
(000506)关于公司董事会换届选举并推举李振川先生为公司董事会候选人的议案等11项临时提案及候选人简历。 提案文件未包含候选人的详细资料,董事会和监事会无法对候选人的任职资格进行审查。 关于第八届董事会第三十六次会议决议
公告编号:2018-15在股东提交议案至董事会这一环节,董事会不予提交股东大会,所提出的理由可归为不合法、不合规、不合章程三大类。由此产生了一系列法律问题亟待解决:
● 谁能提案(提案主体资格)
● 如何提案(提案的内容与形式)
● 审查主体(董事会是否有审查权)
● 审查行为(实质审查与形式审查的边界)二、股东提案与董事会审查的规则体系
(一)现行法关于股东提案权的规定上市公司股东提案权的规制由《公司法》、《上市公司股东大会规则》以及交易所具体规范等构成。
1.提案主体资格
股东是法定的提案主体,《公司法》对持股比例作出了“单独或者合计百分之三”的限制。
由于部分股东之间存在表决权委托、一致行动协议安排,名义持股人不得自主行使表决权。因此产生一个疑问:不享有表决权的股东,是否享有提案权?
根据《上市公司股东大会规则》(13号,以下简称“《股东大会规则》”)第十四条规定:“单独或者合计持有公司百分之三以上股份的普通股股东(含表决权恢复的优先股股东)……”对于优先股,《股东大会规则》提出以恢复表决权为前提条件。
我们认为,普通股股东行使提案权似不必以享有表决权为必要。一方面,提案权源于股东身份,股东身份则源于股权的持有,持有无表决权股份并不影响持股身份的认定;另一方面,《股东大会规则》未明确说明优先股规则适用于普通股股东,可以认为括号内是基于优先股的特点而设置的,不应做扩大理解。另外,在《深圳证券交易所股票上市规则》(深证上〔2022〕12号)第4.2.8条规定的股东大会决议公告的内容中,将出席会议的股东“所持股份”以及“占上市公司有表决权股份总数的比例”并列。
2.提案的内容与形式
关于提案内容,《公司法》第一百零二条提出“应当属于股东大会职权范围,并有明确议题和具体决议事项”的要求,对提案的内容提出了形式要求。而《上市公司治理准则》(〔2018〕29号,以下简称“《治理准则》”)则进一步规定“应当符合法律法规和公司章程的有关规定”,同样,《上市公司章程指引》(2号,以下简称“《上市公司章程指引》”)第五十三条、《股东大会规则》第十三条规定,提案内容除了“应当属于股东大会职权范围,有明确议题和具体决议事项”外,还需“符合法律、行政法规和公司章程的有关规定”,交易所亦制定了更为细致的规则。(二)现行法关于董事会审查权的规定
1.董事会享有法定审查权
1997年的《上市公司章程指引》(证监〔1997〕16号)第五十九条曾规定:“公司董事会应当以公司和股东的最大利益为行为准则,按照本节第五十八条的规定对股东大会提案进行审查。”2006年颁布的《上市公司章程指引》(证监公司字〔2006〕38号)将该规定删除。
现行《公司法》第一百零二条第2款规定:“公司董事会在收到股东的提案后,必须在 2日内通知公司其他股东,并提交股东大会审议。”根据该规定,公司董事会在收到提案后似乎只有通知以及提交的义务,并无其他选项。不过立法者则认为“不符合条件和程序的股东提案,公司董事会有权不提交股东大会审议”,实质上认可了董事会的审查权。
2.董事会仅限于形式审查权
根据《公司法》第一百零二条的规定,董事会在收到临时提案时负有两项义务:一是通知义务,二是提交义务。然履行义务前提乃是收到了“提案”,因此董事会至少应对是否构成“提案”作出判断。且不论《上市公司章程指引》及《股东大会规则》等规范性文件对提案做出了怎样的合法性要求,在《公司法》中,只要内容满足“属于股东大会职权范围”及“有明确议题和具体决议事项”即构成形式完备的提案。
此外,从实操的角度,根据《上市公司章程指引》第五十七条的规定:“股东大会拟讨论董事、监事选举事项的,股东大会通知中将充分披露董事、监事候选人的详细资料……”《股东大会规则》第十六条规定:“股东大会通知和补充通知中应当充分、完整披露所有提案的具体内容,以及为使股东对拟讨论的事项作出合理判断所需的全部资料或解释。拟讨论的事项需要独立董事发表意见的,发出股东大会通知或补充通知时应当同时披露独立董事的意见及理由。”此类规范性文件对董事会通知义务的履行提出了具体要求,意味着董事会需要审查股东提案是否满足应包含的要件。同样逻辑之下,根据《上海证券交易所上市公司自律监管指引第1号——规范运作》第2.1.4条、《深圳证券交易所上市公司自律监管指引第1号--主板上市公司规范运作》2.1.6条,董事会认定临时提案存在规定所禁止之情形,需公告相关股东临时提案的内容,并说明做出前述认定的依据及合法合规性所在。
《北京证券交易所上市公司持续监管临时公告格式模板》之《第13号上市公司股东大会增加临时提案的公告格式模板》中,亦明确要求包含董事会对于临时提案的审查意见。(三)上市公司章程之特殊约定
正如《上市公司章程指引》、《股东大会规则》中规定的,临时提案尚需符合章程的有关规定。章程能否改变甚至突破法定的规则框架?
1.章程对股东提案权的特殊约定
1)法外设置对垒限制股东提案权
实践中,许多上市公司均在章程中承认了董事会的提案权。例如万泽股份(000534)《章程》规定:“董事、监事候选人名单以提案的方式提请股东大会表决。非独立董事候选人可由上一届董事会提名,也可由单独或者合并持有公司已发行股份 10%以上的股东提名;监事候选人可由上一届监事会提名,也可由单独或者合并持有公司已发行股份 10%以上的股东提名。独立董事和职工监事的提名根据有关法规和本章程的规定执行。”
东北制药(000597)《章程》规定:“董事、监事候选人名单以提案的方式提请股东大会表决。董事、监事候选人分别由董事会、监事会提出,合并持有公司股份总额10%以上的股东可以书面方式向董事会提名董事、监事候选人,并附所提候选人简历等基本情况。董事会提名委员会在对提名候选人资格进行审查确认后,分别由董事会、监事会列入候选人名单,并以提案方式提请股东大会审议表决。”
从以上两个案例我们可以发现,为防止董事被轻易撤换,控制权争夺中的守方不仅在章程中对股东提名权设置了高于法定比例的持股要求,还另外授予董事会享有提名董事候选人的权利。此种设置虽没有完全排除股东提名权,却使现任董事会与股东之间形成了权利对垒,为股东行使提名权设置了障碍。业内对股东提案权能否被限制产生了疑问。
依据能否受到法定之外的剥夺、限制为标准,股权分为固有权和非固有权:前者指股东依法享有而不得以公司章程或者公司决议予以剥夺的权利,反之就是后者。股东的股份所有权与对上市公司的控制权分离,股东对上市公司管理、控制的能力有限,只能间接通过选择公司管理者和监督者控制公司,“在现代社会竞争日益加剧的情况下,股东大会拥有用人权是必需的。”选任管理者的权利应属固有权,股东选任管理层应遵守法定限制,但不应遭受法外阻碍。
2)加码股东持股比例及时间
实践中,通过章程对提案股东持股比例和持股时间进行限制很常见。例如前述万泽股份((000534))与东北制药(000597)的公司章程,将有临时提案资格的股东持股比例从3%提高到了10%。此外,又如伊利股份(600887)曾打算修改公司章程提高持股比例和持股时间的要求,在其《章程》第五十三条规定:“关于更换及提名董事会、监事会成员以及修改公司章程的提案,须连续两年以上单独或合计持有公司15%以上股份的股东才有权提出提案。”不过该修改事宜很快因为涉及限制股东提案的法定资格、提名权的限制而遭到监管问询,最终伊利股份取消了相应修改。相反,退市新亿(600145)面对监管问询,以“维护公司股权结构稳定”、“保护董事会独立运作”为由,维持了“10%+一年”的限制规定。
对此,亦有股东将争议诉诸法庭以寻求对相关条款效力的司法判定。原告提出公司章程中“有关‘连续90天以上单独或合并持有公司3%以上股份’的内容不合理地限制了股东对董事、监事候选人的提名权,并将归属于股东大会的董事候选人审查、决策权变相转移至董事会,违反了《公司法》及相关规定”,并建议“取消此限制类条款”。有法院认为,根据《公司法》的规定,“只要具有公司股东身份,就有选择包括非独立董事候选人在内的管理者的权利,在权利的行使上并未附加任何的限制条件”,而章程的规定“限制了部分股东就非独立董事候选人提出临时提案的权利”,因此该基于此形成决议内容应认定为无效。
《公司法》第一百零二条设置百分之三持股比例,旨在鼓励股东参与公司自治、防止股东滥用提案权。我们认为适当提高门槛属于公司自治范畴,可以考虑修改为一个比例区间,在区间内做出平衡,防止上市公司强股强权、过度自治。
2.董事会审查权的边界何在
上市公司章程常见的表述为“公司董事会应当以公司和股东的最大利益为行为准则,按照第xxx条的规定对股东大会提案进行审查。董事会决定不将股东大会提案列入会议议程的,应当在该次股东大会上进行解释和说明。”
董事会的确享有审查权,但问题的焦点在于董事会审查的边界。《公司法》并未要求股东提案符合法律、章程的规定,仅具备形式要件即可。而“合法”、“合规”、“合章程”的抽象要求赋予了董事会更大的权利空间。例如有上市公司以临时议案违反了《劳动合同法》等为由,拒绝将股东罢免董事的临时议案提交股东大会审议。
我们认为,提案是否违法的权威认定主体是司法机关,而非董事会,相关争议可以通过提起决议效力之诉予以救济。董事会应当尽量避免过度实质介入股东提案的审查,正面清单方式应属比较客观的制度设计法,在章程中明确列举具体审查事由而非抽象概括规定。三、三种救济途径助力股东维权
(一)以公司决议效力之诉矫正失序因临时提案引发的决议效力之诉,核心争议之一是效力瑕疵存在于董事会还是股东大会?“郑凯松与广东群兴玩具股份有限公司决议撤销纠纷”中,原告同时请求撤销相关的董事会决议和股东大会决议。而法院最终认为股东大会决议不存在应当撤销的情形,仅仅撤销了董事会决议。金龙机电(300032)中,股东同样以“未将临时提案提交股东大会审议,股东大会的召集程序违反《公司法》和《公司章程》”为由,仅请求撤销董事会决议。该案仍在审理之中,最终结果尚且不知。
实践中,有法院从情理角度认为“将该次股东大会所做出的十六项决议全部撤销,必然会给公司的正常经营活动带来干扰,会对公司的经营管理造成重大不利影响,而公司的实际利益就是股东利益的最终寄托,撤销股东大会决议对公司及股东均无益处”,因此未支持股东的撤销请求。
同时我们注意到,有法院亦认可存在董事会决议效力瑕疵影响股东大会决议效力的情形。“鉴于公司董事会与股东大会为独立的组织机构,原则上董事会决议的效力瑕疵并不必然导致股东大会决议效力瑕疵。但应当指出的是,就董事会拒绝将股东提案列入股东大会的情形而言,如果股东大会已决议的提案与被拒绝列入的提案密切相关时,由于股东大会的通知、提案和议程的确定存在程序瑕疵,该项已决议的提案存在被撤销的可能。”该案涉及的临时提案系对董事及监事的选任,其与案涉股东大会决议是针对同一事项提出的不同议案,两者存在互斥关系,法院引用了《深圳证券交易所上市公司业务办理指南第8号--股东大会》第二条第(七)项第3款的规定加以说理,认为案涉股东大会决议与被拒绝列入的案涉临时提案针对同一事项,构成“互斥提案”,董事会拒绝列入临时提案的行为不仅会对股东大会的通知、提案和议程的确定产生影响,同时还将影响投票、计票等表决方式,因此股东大会的决议可以被撤销。(二)以损害股东利益之诉填平损失
《公司法》第一百十二条规定:“董事应当对董事会的决议承担责任。董事会的决议违反法律、行政法规或者公司章程、股东大会决议,致使公司遭受严重损失的,参与决议的董事对公司负赔偿责任。但经证明在表决时曾表明异议并记载于会议记录的,该董事可以免除责任。”《公司法》第一百五十二条规定:“董事、高级管理人员违反法律、行政法规或者公司章程的规定,损害股东利益的,股东可以向人民法院提起诉讼。”
据此,股东可对董事提起损害股东利益之诉,但实际适用中最大的难点在于损失如何证明。限于篇幅,本团队将在今后的研究中开专章予以分析。(三)以向监管机构反映情况叫停越界
限制股东提案权的做法往往会受到监管的关注与问询。例如伊利股份(600887)在修改章程过程中收到了监管问询,随即中止了相应的修改。又如中迪投资(000609)、物产金轮(002722)等等。
以上案例可以看出,监管机构的介入,对保障股东行使提案权效果明显,这是上市公司特殊的公众属性决定的。对于限制股东提案权的章程条款,中证中小投资者服务中心有限责任公司(以下简称“投服中心”)已开始介入。早在2017年,投服中心针对“提高持股比例或设置持股期限限制股东权利”的条款表示“公司章程不应超越法律”。同年,投服中心向法院起诉并获得支持。去年,投服中心就中国宝安(000009)《公司章程》中设置的个别条款,如公司被并购接管后解除任期内的董监高需支付高额经济补偿、每年及每届更换的董事人数受比例限制、职工董事和职工监事受工作年限限制等,公开征集投票权,修订最终获得了通过。四、小结
现行法给予了董事会较大权利空间,与股东(尤其是中小股东)救济途径有限的现状之间形成反差。
值得注意的是,2021年12月24日公布的最新《公司法》(修订草案)征求意见稿第一百一十八条第2款规定:“选举、解任董事、监事以及本法第一百一十九条第三款规定的事项,不得以临时提案提出。”并在第1款中降低了股东提案权的持股比例要求,由3%降至1%。
该条修订称得上是对现行制度的重大颠覆,将深刻改变上市公司治理的制度设计,影响控制权争夺的各方战略。该项修订最终是否能够获得通过,拭目以待。
一、引言
更换董事“提案”通过董事会审查程序后,股东如何将“提案”提交临时股东大会审议?围绕“是否应召开临时股东大会”、“股东自行召集是否合法合规”以及“表决权如何计算”等事项,控制权争夺在本环节升级,各方反复拉锯,甚至诉至法院。
(一)罗生门:临时股东大会究竟开了吗2022年4月9日,一份《关于股东自行召集2022年第一次临时股东大会通知的公告》见诸公众,通知S公司全体股东,“2022年第一次临时股东大会”将于5月5日在北京某酒店三楼召开。5月5日晚,出现在S公司公告栏的不是当日会议的决议公告,而是《关于七名股东自行召集2022年第一次临时股东大会情况的公告》,指出“民警到现场协调,在警察的要求下,北京某酒店出具书面文件,确认‘5月5日北京富力万丽酒店没有任何S公司的股东会议举办’,证实整个酒店三层没有任何会议会场,导致10多位股东及授权代表、公司董事、高管及公司见证律师无法出席会议”。
2022年5月5日,S公司“2022年第一次临时股东大会”有没有在北京某酒店召开?为何公司董事监事和董事会秘书均未出席?(二)编号相同、内容矛盾的两份决议公告
会议决议公告迟迟未发布,监管机构在5月9日中午下发监管工作函,要求各方依法履行信息披露义务,并提示各方有关会议召集、召开、决议的争议应提请司法机关裁判。
当日收市后,S公司却出现了编号相同、内容矛盾的两份公告,一份为股东召集人编制的《股东自行召集2022年第一次临时股东大会决议公告》,另一份为S公司编制的《关于股东发布自行召集2022年第一次临时股东大会决议公告的风险提示性公告》。
第一份公告中,股东召集人称“2022年第一次临时股东大会”在股东召集人贾某某主持下顺利召开,“公司董事监事和董事会秘书均未出席……有关终止购买资产的议案、罢免全体董事与非职工代表监事的议案均获通过”,“本次股东大会由合计持有公司股份数超过公司总股本10%的股东自行召集,采用现场投票和网络投票相结合的方式召开,股东贾某某主持本次股东大会的现场会议,会议的召集、召开以及表决程序符合《公司法》等相关法律法规及《公司章程》的规定”。然而,在第二份公告中,S公司却称“股东自行召集临时股东大会的通知无效……本次股东大会实际没有按照公告的时间、地点召开,如有任何关于本次股东大会决议的公告,公司不承认其效力,由此产生的相应后果由召集方承担。”
S公司与股东召集人就“股东自行召集会议是否存在合法合规”、“会议所形成之决议是否合法有效”互相驳斥,此即控制权争夺中的常见纠纷。二、临时股东大会召集
(一)股东大会:争夺董事席位的主战场《公司法(2018修正)》及《上市公司股东大会规则(2022年修订)》将股东大会分为定期股东大会、临时股东大会两种类型:
会议类型 频次 召开时间 通知时限 请求召开主体 召集人 年度股东大会 每年召开一次 上一个会计年度结束后6个月内 会议召开20日前以书面方式通知各股东 · 独立董事(见《上市公司股东大会规则(2022年修订)》第7条);
· 监事会(见《上市公司股东大会规则(2022年修订)》第8条)
· 单独或者合计持有公司百分之十以上股份的股东(见《上市公司股东大会规则(2022年修订)》第9条)召集顺位:董事会?监事会?连续九十日以上单独或者合计持有公司百分之十以上股份的股东 临时股东大会 不定期 出现《公司法(2018修正)》第100条规定情形之日起两个月内 会议召开15日前以书面方式通知各股东 何种情形应召开临时股东大会,《公司法(2018修正)》第100条以列举方式明确了五种法定召开事由,并允许公司章程自主约定其他事由。同时,依据《上市公司股东大会规则(2022年修订)》,上市公司的独立董事可单独向董事会提议召开临时股东大会。
(二)启动临时股东大会:受限于董事会及监事会
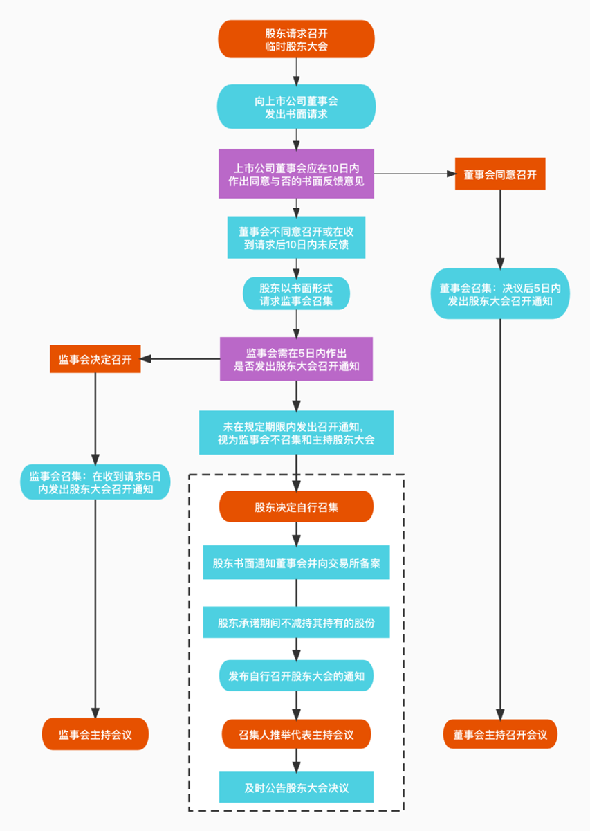
实务操作中,争夺方启动股东大会审议程序有如下四种路径可选择。
路径一:如已发布召开股东大会的通知,应提前三天以临时议案通过董事会提交审议;
路径二:如近期未有召开股东大会安排,单独或联合其他股东请求现任董事会召集;
路径三:如现任董事会不同意召集,单独或联合其他股东请求监事会召集;
路径四:董事会、监事会均不同意召集的,单独或联合其他股东自行召集。
关于路径一的操作要点,详见《战场二:股东提案与董事会审查》,本篇不再赘述。因年度股东大会的召开频次少且会议时间相对固定,争夺方通常选择后三种路径将改选议案提交股东大会审议。如上所示,虽然董事会、监事会及“连续九十日以上单独或者合计持有公司百分之十以上股份的股东”均为法定召集人,但三类召集人之间存在顺位差异,董事会第一、监事会第二、股东召集人第三。
1.路径二及路径三:董事会、监事会应否依股东请求召开会议
争夺方提出会议召开请求的,需满足“持有公司百分之十以上股份”之条件;持股比例未达到10%的,可利用《上市公司股东大会规则(2022年修订)》第31条的“征集投票规则”公开征集股东投票权,但需满足持有百分之一以上有表决权股份之限定。
争夺方正式提出召开会议的书面请求后,争议转向《公司法(2018修正)》第100条规定之“两个月内召开临时股东大会”的条件是否成就。
董事会、监事会决定不召开 股东方反驳 案例 董事会:同意股东提请召开公司临时股东大会的请求,但由于《提议函》中缺少必要的要件,不具备发出股东大会通知的要求。 表面上审议通过《股东提请召开临时股东大会的议案》,但同时又审议未通过《关于公司召开2020年第一次临时股东大会的议案》,即董事会实际上并不同意按股东方原提议召开临时股东大会。 W公司 监事会:因股东方未提供公司董事会参会董事签字、加盖公司董事会公章的正式董事会决议文件,监事会无法判断股东方的提案是否符合法律及公司章程规定的股东可向公司监事会提请召开公司临时股东大会的要求,故无法发出监事会会议通知,监事会主席并就此进行了口头答复。 以电子邮件方式向监事会送达了提请召开股东大会的书面函件,监事会未在5日内发出召开临时股东大会的通知,应视为监事会不召集和主持股东大会。 董事会:现有资料不足以进行合法合规性审核,无法确认提交主体的真实性、资料的有效性。 从规则层面而言,董事会能作出的反馈意见仅能为”同意“或”不同意“,且只要股东未收到”同意“或”不同意“的反馈意见,均可视董事会”未作出反馈“。因此,董事会多次要求”补正资料“的回复应视为”未作出反馈“,遂请求监事会召集。 S公司 监事会:股东应先走董事会前置程序。 由于公司监事会未在规定期限内发出股东大会通知,应视为公司监事会不召集和主持股东大会。 股东方发出的书面信函被董事会邮箱退信、快递文件被退回 特快专递的最后实地派送日之日起已届满10日,董事会未作出反馈,视为股东方已履行了提请董事会召开股东大会之程序,遂请求监事会召集。 Z公司 股东方发出的书面信函被监事会邮箱退信、快递文件被退回 特快专递的最后实地派送日之日起已届满5日,监事会未作出反馈,视为股东方已履行了提请监事会召开股东大会程序。 与此同时,监管机构通常要求董事会、监事会说明未在《上市公司股东大会规则(2022年修订)》规定时间内发出召开股东大会通知的具体原因及合规性,并说明是否存在侵害股东合法权益的情形。
2.路径四:自行召集临时股东大会
如上举例,现任董事会、监事会不同意召集或其他原因造成会议迟迟无法召开的,既然股东享有自行召集的权利,可否径自召集会议,跨越董事会及监事会召集的前置程序?
根据现行规定以及实务,“前置程序不可跨越”已是普遍共识。某股东曾尝试越过前两道顺位直接召集股东大会,被交易所认定违反法定会议召集程序,因此受到了纪律处分。也即,股东召集位列第三顺位,仅在第一顺位及第二顺位召集人均未召集会议的情况下,方可转入股东自行召集程序。(三)股东自行召集之资格限定:需满足持股比例与时间要求
除了前文所述的前置程序,自行召集股东大会的股东需符合《公司法(2018修正)》规定之最低持股比例及持股时间要求。
1.持股比例及时间限定
与提案、征集股东投票及请求召开权之资格不同,除了最低持股比例,股东自行召集临时股东大会需同时满足连续持股90日以上,此为各项权能中最严格条件。
股东权能 提案 征集
股东投票请求召开
临时股东大会自行召集临时股东大会 资格限定 单独或者合计持有公司3%以上股份的普通股股东(含表决权恢复的优先股股东) 持有1%以上有表决权股份的股东 独或合计持股10%以上(含表决权恢复的优先股股东) 连续90日以上单独或者合计持有公司10%以上股份(含表决权恢复的优先股股东),且在股东大会决议公告前不得低于10% 2.持股比例计算:两融账户持股的行权程序
依据融资融券交易相关细则,通过融资融券信用账户买入的股份,对应股份权利默认由证券公司行使,两融客户不能直接以个人名义行权,需依据《公司法(2018修正)》第106条规定取得证券公司授权,在授权范围内行使提案、表决等权利。
“引言”所述S公司案中,部分股东召集人通过两融账户买入股份,上市公司因此认为股东召集人不符合法定提案及召集资格。对此,召集人特意补充了证券公司授权书。
3.资格维持要求:“强制锁定”变更为“承诺维持”
为落实持股比例及期间要求,股东召集人需根据交易所自律规则以必要方式维持其召集资格。2020年修订版之自律规则,要求召集人在会议通知发布前向交易所申请锁定股份,2022年修订后的规则采取了更灵活的操作,要求召集人出具“承诺”以维持其召集资格。
规则变迁 《上海证券交易所股票上市规则》 《深圳证券交易所股票上市规则》 2020年修订版 8.2.5 在股东大会决议公告前,召集股东持股比例不得低于10%,召集股东应当在发布股东大会通知前向本所申请在上述期间锁定其持有的全部或者部分股份。 8.2.5 在公告股东大会决议前,召集股东持股比例不得低于公司总股份的10%,召集股东应当在发出股东大会通知前申请在上述期间锁定其持有的公司股份。 2022年修订版 4.2.2 在股东大会决议披露前,召集股东持股比例不得低于公司总股本的10%。召集股东应当在不晚于发出股东大会通知时披露公告,并承诺在提议召开股东大会之日至股东大会召开日期间,其持股比例不低于公司总股本的10%。 4.4.2 在股东大会决议公告前,召集股东持股比例不得低于公司总股本的10%。召集股东应当在不晚于发出股东大会通知时,承诺自提议召开股东大会之日至股东大会召开日期间不减持其所持该上市公司股份并披露。 特殊的,深交所上述规则要求召集股东出具“不减持承诺”,如股东所持上市公司股份已进入司法拍卖程序,会议通知发出后部分股份拍卖成交,所持股份发生被动减持,是否必然丧失召集资格呢?结合公司法的规定,召集权是中小股东维护自己权益的重要权利,法定资格限制不宜扩张解释,即使发生被动减持,减持后的比例仍高于10%即保有召集资格。
4.监管关注事项:行为合规性及信息披露
进入股东自行召集程序,暴露出股东与上市公司及其现任管理层之间的良性沟通渠道已受阻,甚至意味着公司治理部分失效,监管机构对此高度关注。
监管文件 关注事项 问询函
监管工作函问询对象 问询事项 董事会 未根据《上市公司股东大会规则》等规定,在收到请求后十日内书面回复的具体原因及合规性 监事会 未根据《上市公司股东大会规则》等规定,在收到请求后五日内书面回复的具体原因及合规性 公司 后续是否存在保障股东行使权利的相关安排 董事会及董秘 股东自行召集会议,为此采取了何种配合措施及其合规性 股东召集人 股东大会召集、召开程序是否合规,会议决议是否存在《公司法》及其司法解释等规定之不成立、可撤销的情形;联合召集人之间否存在未披露的一致行动关系及其一致行动人前期买卖股票的情况。 由此形成之会议决议是否存在效力瑕疵,监管机构通常不会进行判断,要求依法诉至司法机关裁判,而各方针对问询函的回复及对相关事件的陈述,将成为日后举证、抗辩之重要证据。
(四)股东自行召集之附随义务:信批的两难处境
自行召集临时股东大会,股东召集人应依据《上市公司股东大会规则(2022年修订)》履行全流程信息披露义务,包括发布会议通知、会议资料及决议公告等。虽然董事会和董秘有义务提供配合、支持,但因各方剑拔弩张,股东召集人自主发布公告的信批渠道并不通畅。如W公司的股东召集人,因无法在指定媒体发布会议通知,转而在非指定信披媒体《深圳商报》刊登。不发布会议召开通知,抑或在非指定渠道发布会议通知,两种操作均可能被司法机关认定会议通知程序存在重大缺陷,继而认定决议不成立或无效。
对此,监管机构要求各方应当依法依规行使权利、履行信息披露义务,无法顺利发布会议公告的情况下,股东召集人可向交易所反映,并通过交易所网站披露。三、临时股东大会表决
(一)表决权:胜败之关键1.增加表决权之路径
持股比例未达到法定门槛,股东可以向公众股东征集投票权,或与个别股东达成一致行动协议,抑或接受其他股东委托代为行使表决权,以增加可支配的表决权数量。其中,股东使用征集投票制度增加表决权的,其已有的表决权比例不得低于1%,且公司不得以其他条件变相提高门槛。
特殊的,中证中小投资者服务中心(以下简称“投服中心”)启动征集投票的,无最低持股比例限定。作为专项行权行动之一的典型案例,为解决Z公司治理困境,投服中心作为持有100股的股东,成功联合其他股东召集临时股东大会,并通过投票征集增加表决权票数,最终完成监事改选,删除公司章程中有损中小股东利益的反收购条款。通过“一致行动安排”增加表决权的,需确保各方对于待审议事项的投票结果保持一致。与之有别,作为联合召集人,持股比例合计以促成召集条件达成的,不宜单独将联合召集行为本身视为构成“一致行动”。
2.表决权受限之情形
与征集投票等增加表决权相反,存在如下情形的,股东可支配的表决权将少于实际持股数量。
1)排除股东表决权之法定事由
在“关联事项”股东应回避表决的基础规则之上,为督促股东严格履行信息披露义务,2019年新修订《证券法》在第63条加入了“违规增持”股东的表决权排除规定。
表决权受限 规则依据 违规增持 股东违反”举牌规则“与”慢走规则“,在买入后的三十六个月内,对违规增持部分的股份不得行使表决权,且不计入出席股东大会有表决权的股份总数。 《证券法(2019修订)》第63条及《上市公司收购管理办法(2020修订)》第75条、《上市公司股东大会规则(2022年修订)》第31条 法定回避表决 股东与股东大会拟审议事项有关联关系时,应当回避表决,其所持有表决权的股份不计入出席股东大会有表决权的股份总数,也不得代理其他股东行使表决权。 《上市公司股东大会规则(2022年修订)》第31条 对于违规增持,股东受限的表决权数量并非全部股份,而是结合各买入阶段的信息披露情况予以认定。在(2021)京0108民初2026号案中,法院对于受限数量进行了界定,应限定自触发履行报告、公告等义务时点至履行完成时点所持有的股份不享有表决权,对于股东已履行权益披露等相关义务后增持的股份,不应限制其表决权。而针对股东违规增持,公司能否在章程中约定违规股东“永久性放弃表决权”,股东大会、董事会是否有权拒绝股东行权,详见后文论述。
2)行为保全限制股东表决权
因股权转让交易发生纠纷的,一方可能向法院申请行为保全,以禁止交易对方就争议股份行使股东权利。股东权利包括知情权、提案权、表决权、分红权、剩余资产分配权、股东会议召开请求权及召集权、选举董事与监事等多种权能,申请人提出全面禁止被申请人行权,法院应否准予,容易引发争议。
(2021)陕0112行保1号《民事裁定书》中,法院裁定被申请人不得行使所持某公司股权的全部股东权利(包括但不限于提案权、表决权、召集主持权、分红权、剩余资产分配权、任命董事、监事权)。被申请人认为,在案件争议尚未进入实体审理、各方责任尚未厘清的情况下,全面禁止股东行权的保全裁定“变相赋予了申请人单方控制公司的权利”,保全措施难言“客观、公平、合理”。有关行为保全的观察与分析,将在下一篇《战场四:决议效力之诉与行为保全》分享。
3)股东增持违规,公司章程及董事会、股东大会能否排除其表决权
针对争夺方增持公司股份存在违规情形,部分公司认定此种收购属于“恶意收购”,据此以董事会决议、股东大会决议排除争夺方表决权,此种做法是否合法有效?
2016年,C公司召开临时股东大会,决议在公司章程加入抵御恶意收购条款,“投资者在购买、控制公司股份过程中未依法履行报告和公告义务,或者在信息披露义务过程中存在虚假陈述、重大误导、遗漏的,构成恶意违法收购,视为放弃表决权,其所持有或控制股票不享有表决权,公司董事会有权拒绝其行使除领取股利以外的其他股东权利”。恰逢股东李某增持C公司股票,买入达到5%时未在规定期限内停止,被监管机构认定违反了“举牌、慢走规则”,监管机构对李某出具警示函并责令改正。针对李某违规增持,C公司董事会审议通过专项议案,一致决议李某所持有公司股票不得行使表决权。此后召开的临时股东大会中,李某出席会议并投票,但计票环节并未将其所持股份计入总数。
对此,李某诉至法院,认为C公司无权限制其表决权,请求法院确认上述修改章程及限制其表决权的临时股东大会决议无效。法院认为,“股东参与重大决策权和选择管理者的权利属于公司法赋予股东的固有权利,而表决权是其中最重要内容。上述股东权利非依据法律规定或股东自行放弃,不得以章程或股东大会决议予以剥夺或限制”,据此支持了李某的诉讼请求。(二)累积投票制之巧用妙用
与其他事项的投票规则不同,对于改选董事、监事的议案,可实行累积投票制表决,即每一普通股(含表决权恢复的优先股)股份拥有与应选董事或者监事人数相同的表决权,股东拥有的表决权可以集中使用。股权较为集中的,如单一股东及其一致行动人可支配的股份超过30%的,改选董事、监事必须采用累积投票制。
采用累积投票制,小股东虽然能够对某一议案集中使用表决权,但无法解决表决权总数较小的根本性问题。为保证议案获得通过,仍需借助前述征集投票权、表决权委托或一致行动安排等方式增加表决权总量。(三)计票与监票:监事未出席,是否影响计票
依据《上市公司股东大会规则(2022年修订)》,股东对议案进行表决时,会议主持人应安排律师、股东代表及监事代表共同负责计票、监票。控制权争夺中,现任监事未出席会议,仅由股东代表及召集人委派律师计票、监票,是否影响会议效力呢?现有规则未有明确界定。全体监事出席股东大会为其应尽义务,监事以控制权争夺中的立场原因拒不出席股东召集的会议,其违背职责在先,由此造成计票、监票程序瑕疵,不利法律后果不应由股东召集人承担,且上市公司已普及网络化投票,投票结果较难被变造、涂改,可认为此种程序瑕疵不足以造成结果不公。
会议结束后,股东召集人应在“两个交易日内”及时公告决议内容。同时,董事改选属于影响中小投资者利益的重大事项,对中小投资者的表决应当单独计票,在会议决议中单独披露。四、小结
股东自行召集股东大会受限于董事会、监事会召集的前置程序,此种顺位规则体现立法者在维护股东合法权益及维持公司治理稳定之间寻求平衡。而表决权作为股东的固有权利,并非不可限制、不可排除,现行规则已加入“违规增持”排除表决权的特殊情形,强调表决权的行使应以股东依法履行信息披露义务为前提。
一、引言
(一)现状:行为保全频繁出现在上市公司控制权争夺中自2012年《民事诉讼法》引入行为保全制度以来,已经成为公司诉讼中常用保全类型。
根据《民事诉讼法(2021修正)》第一百零三条的规定,所谓行为保全,是指人民法院对于可能因当事人一方的行为或者其他原因,使判决难以执行或者造成当事人其他损害的案件,根据对方当事人的申请,可以裁定责令其作出一定行为或者禁止其作出一定行为。
公司类法律纠纷中,行为保全依附于公司诉讼,尤其是公司决议瑕疵之诉。行为保全通常有以下几种具体的适用情景,如停止办理工商变更登记;禁止(中止)执行股东(大)会、董事会决议;禁止召开股东大会;禁止行使股东权利。
在上市公司控制权争夺中,围绕董事会席位的拉锯,相关股东大会和董事会决议效力问题通常是关注的焦点。根据《公司法》及《最高人民法院关于适用〈中华人民共和国公司法〉若干问题的规定(四)》提决议瑕疵之诉成为最常见争夺的法律手段。实践中,争夺方通常会以“股东大会(或董事会)决议撤销之诉+行为保全”这一套组合拳出击。部分典型案例如下
案涉公司 相关保全裁定内容 争议背景 法律文书 西藏旅游
(600749)1.禁止二被告于本案判决生效前行使:自行或通过第三方行使其持有西藏旅游股份有限公司公开发行股份的投票权、提案权、参加股东大会的权利、召集和主持股东大会的权利;
2.禁止被告西藏旅游股份有限公司于本案判决生效前配合二被告行使第一项中相关股东权利,并不得接受申请、不得向有关单位提交申请等行为。控股股东请求法院判令二被告于2015年7月15日所持股份达到5%时点之后购买的西藏旅游股票的民事行为属于无效民事行为。 (2015)拉民二初字第36-2号民事裁定书 奥维通信
(002231)1.在本案判决生效前,公司不得执行2019年8月5日作出的2019年第二次临时股东大会决议;
2.在本案判决生效前,公司不得基于2019年8月5日作出的2019年第二次临时股东大会决议办理董事会成员的工商变更登记、备案。请求撤销2019年第二次临时股东大会决议,该临时股东大会通过了《关于罢免李继芳女士董事职务的议案》。 (2019)辽0112民初12069号民事裁定书 成都路桥
(002628)1.暂缓公司执行2016年第一次临时股东会决议、2016年第二次临时股东会决议事项;如需执行上述决议中的部分事项,须经武侯人民法院许可;
2.自裁定作出后,未经武侯人民法院许可,公司不得召开股东会;
3.暂缓公司执行2017年第一次临时股东会决议事项;如需执行上述决议中的部分事项,须经武侯人民法院许可。因为涉及违规收购,股东的股东权利在股东大会上被公司不当剥夺,故而请求撤销相关决议。
相关决议涉及变更公司经营范围、修改公司章程、选举公司董事以及对外担保等事项。(2017)川0107民初858号之一民事裁定书 京基智农
(000048)在本案终审前,禁止深圳市康达尔(集团)股份有限公司执行2016年年度股东大会决议。 原告起诉请求公司及原董事、原监事、监事不得无故剥夺其表决权。
2016年第一次临时股东大会上,相关董事、监事本应被罢免,但公司未将原告持有的股份计入有效表决权股份总数。(2017)粤0304民初7767号 (2017)粤0304民初7767号之八 深圳市康达尔(集团)股份有限公司不得在2018年6月29日召开的公司2017年年度股东大会上剥夺京基集团有限公司表决权,并应当将京基集团有限公司所持深圳市康达尔(集团)股份有限公司123677371股全部计入该次会议的有效表决权总数,并按照表决规则计算京基集团有限公司相应的选举票数。 (二)反思:保全之后裁判之前?
围绕董事会席位,争夺方利用表决权优势完成董事改选,现任董事被悉数罢免,为扭转局势,另一方采用“选举董事会的(临时)股东大会决议撤销之诉+行为保全”策略背水一驳,以“行为保全”中止执行改选董事的股东大会决议,此种保全的主要法律效果是禁止争夺方已经选举出的董事履职,常常被视为控制权争夺中的大杀器。以下是一则案例:
【背景概要】
*ST西发(000752)原控股股东及实控人涉嫌违规担保,导致上市公司卷入一系列诉讼之中,并且因原控股股东占用上市公司资金、上市公司2018年财务报告被审计机构出具无法表示意见、内控审计报告被出具否定意见,上市公司被深交所实施暂停上市风险警示。
马某、李某母女自2016年起通过二级市场举牌*ST西发,目前合计持股比例12.74%,高于原控股股东天易隆兴的10.65%。双方对董事会控制权展开博弈。第一回合中,*ST西发相关股东设置重重障碍,导致马李二人获得的董事席位受限;第二回合则围绕*ST西发2018年年度股东大会展开,包括马某在内的多位股东提交临时股东大会议案,提议罢免对方董事(包括董事长)。
行为保全的运用主要发生在第二回合。
【行为保全的运用】
2018年12月25日,*ST西发(000752)在其2018年第三次临时股东大会上增补徐某、范某作为公司第八届董事会非独立董事候选人,而刚刚成为公司第一大股东的李某却意外“落选”。2019年1月13日,李某向拉萨市堆龙德庆区人民法院起诉,请求判令撤销*ST西发2018年第三次临时股东大会所作出的决议。同时,在2018年12月19日向拉萨市堆龙德庆区人民法院提出诉请行为保全,法院作出裁决“禁止被申请人西藏银河科技发展股份有限公司实施于2018年12月25日作出的《2018年第三次临时股东大会决议》。”法院给出的理由是:“如不采取诉前行为保全措施,西藏发展2018年第三次临时股东大会新选举的两名董事将立即开始履职,会对公司经营业务、人事任免等重大事项产生影响,诉前行为保全符合申请诉前行为保全的要件。”
依据行为保全的效果,裁定作出之后,徐某、范某不得作为合法董事履行职责。2019年3月15日,公司股东刘某以徐某、范某的“董事权利无法得到正常行使,各项工作无法开展,致使公司处于混乱状态”为由,向成都市武侯区人民法院起诉请求确认2018年第三次临时股东大会有效,并准许非独立董事徐某、独立董事范某行使公司董事的权利。
之后,虽李某于2019年8月1日申请法院解除行为保全,法院作出裁定终结保全措施。2020年6月30日,李某提出撤诉获法院准许,并于2020年通过协议转让的方式退出了上市公司。
【思考】
可见,虽然马李二人最终未能控制公司,但行为保全的使用确实能在控制权争夺中取得立竿见影的效果。需要注意的是,董事会是上市公司治理的核心,董事是否能够正常履职关乎上市公司能否正常开展经营管理业务,董事被禁止履职后,应当如何填补“权力”真空值得思考。正如刘某在诉状中表达的,当董事权利无法得到正常行使时,公司无法正常开展各项工作,最终可能导致治理混乱。
诚然,提起行为保全是当事人拥有的合法程序性权利,但因此造成的治理僵局、经营停滞,于各方均无益,保证诉权后如何避免公司混乱,现行民事诉讼法抑或是公司法均未明确回答这一问题。
故本文拟从程序和实体两个角度思考可能的解决方案。二、程序之维:行为保全的构成要件与裁定内容
现行《民事诉讼法》第一百零三条将行为保全和财产保全采取了一体规范的立法技术,故行为保全的构成要件与法律效果需参照财产保全的规定。而构成要件与效果应当由制度的功能和目的所决定。鉴于公司诉讼中,尤其是经营权争夺中,行为保全具有特殊的制度功能,因此需要重新审视构成要件和裁定内容。
(一)行为保全的构成要件1.行为保全的目的与功能
一般的,行为保全可以根据其功能分为行为“制止型”和权利“确保型”。前者指在预防或制止被申请人的作为或不作为给申请人持续带来本案诉求以外的其他损害,后者则可以提前实现本案诉讼请求的部分内容,例如停止侵害知识产权的行为保全。
针对公司决议的效力提起诉讼后,在法院正式作出判决前,诉争的公司决议并不会停止执行。如果决议确实存在重大瑕疵,侵害了控制权争夺一方的正当权利,最终却依旧被执行,很可能造成损害难以消除的不利局面。但是,也应当注意到行为保全裁定对公司治理的负面影响,中止决议实施可能造成公司运转失衡。
行为保全在公司诉讼中具有更为复杂的利益需要衡量,使得其功能和目的也变得复杂。在行为保全可能导致公司董事管理层出现权力真空的情形下,不能单纯只考虑申请人可能遇到的“难以弥补”损害。
2.公司决议诉讼中行为保全的要件——胜诉可能性
由于公司决议诉讼中的特殊性,早有论者采美国法之思路对行为保全构成要件进行重构。由于行为保全的效果往往与终局判决实质上并无轩轾,对公司的权利义务影响甚大。故本文以为有必要借助比较法中的“胜诉可能性”考量因素。在实施临时禁令制度的国家中,实体诉讼胜诉的可能性是衡量是否颁布禁令的重要因素。
禁令制度通常被定义为“禁止或要求某人为某项行为的法院命令”。根据时间划分,在审理前乃至起诉前发布的命令被称为“中间禁制性救助”或者“中间保护性救助”。禁令制度的功能或在于保护实体权利的目的,或在于获取信息或以某种方式对程序予以规制。
2009年英国枢密院在“牙买加国民商业银行”一案中表示,“当事人在案件实体上的胜诉前景”毫无疑问是法院发布临时禁制令时的重要考量因素。而此前,根据“美国氰胺”一案确立的“美国氰胺”原则,只要法院确信原告提起的诉讼并非无力取闹,就可以采取禁令:“法官在此阶段的任务不在于试图解决……事实冲突,也不在于裁断疑难需要具体论据和成熟思考的法律问题,这些均是审理所需处理的问题”。但临时禁令制度可能会对争议结果产生影响,甚至打乱争夺一方的时间差布局。因此,有论者认为,确有必要考虑对公司决议诉讼中的行为保全,要求申请人对胜诉前景加以证明,即只有申请人初步证明了公司决议存在瑕疵且其可能胜诉时,法院方可裁定行为保全。此种制度需要解决的难题是,证明需达到何种程度?我国有学者参酌其他各国经验提出,似不必对本案的胜诉前景持太高要求,只要申请人证实本案胜诉具有一定的可能性即可。鉴于在公司决议瑕疵诉讼中行为保全对公司治理的影响,笔者认为应当考虑适度提高胜诉可能性的要求,至少高于其他一般财产保全案件,使上市公司正常治理不至于随意沦为争斗的牺牲品。(二)行为保全的裁定内容
如前所述,公司决议中的利益衡量是复杂的,商业变化更难以预料,建议控制权争夺方在申请时,应当全盘考虑不同的商业目的和诉讼目的,根据不同需求提出相应的申请事项。
1.权利确保型行为保全
如果当事人在申请行为保全时已然向法院证明满足“胜诉可能性”要件,则可以向法院提出诸如“中止执行某次股东大会决议”等与其诉讼请求表述基本一致的行为保全。而法院也应当在慎重考虑此类请求事项的基础上,作出这种行为保全对公司的权利义务影响甚大,有时已经与终局判决实质上并无区别。而且,应当允许公司在拿到此类行为保全裁定时,提前进行改选、补选董事。
2.行为制止型行为保全
当事人如果仅旨在防止决议执行后被控制权争夺的另一方利用,作出有损其利益或者有损公司利益的行为,且以当前事实无法向法院证明满足“胜诉可能性要件”,可以在申请保全的事项中对禁止的行为作更具体的描述。法院在此时也应当避免作出全有全无的裁定。
例如成都路桥(002628)的行为保全中,武侯区人民法院加入了特殊的程序限制,“如需执行上述决议中的部分事项,须经武侯人民法院许可”。而实际上,“基于保障在本案诉讼期间公司的正常经营秩序考虑”,经公司申请,武侯人民法院特许可被中止实施的股东大会决议中选举的董事、监事继续履职,履职范围以《公司法》规定的职权范围为限,但仍不得召集股东大会。三、实体之维:现有规则之未尽事项
实体法上,现有规则对于董事任职的“空窗期”规定并不详细,也没有涉及行为保全等特殊情况产生的经营层真空状态,只能依靠申请人、被申请人以及法院之间进行高效的沟通与协调,或者公司章程作出自治性的规定。故有以下几方面的思考:
(一)原董事任期自动延期《公司法》第四十五条第2款规定:“董事任期届满未及时改选,或者董事在任期内辞职导致董事会成员低于法定人数的,在改选出的董事就任前,原董事仍应当依照法律、行政法规和公司章程的规定,履行董事职务。”
在行为保全禁止新任董事履职的场景,类推《公司法》第四十五条第2款的规定,似乎是一个可行的解决方案。实践中也有公司如此操作,例如*ST科华(002022)因为法院行为保全而无法对子公司行使股东权利,更换子公司的经营层,原董事、监事继续履行其职务。
但是在控制权争夺的背景下,原董事继续履职的方案可能会使得行为保全申请方目的落空。因为原董事很可能是对方推举,甚至与新选任的董事是同一批人。(二)允许提前改选
重新选举新的董事无疑是解决空窗期的好方法,但这会遭致两方面阻碍:一是缺少相应的法律依据;二是面临如何协调新决议与诉争决议的矛盾。
一个似乎可行的方式是通过立法使法院发挥积极作用,通过法院组织公司选举新的董事。(三)董事缺位的填补规则
可以考虑在将来的公司法中加入关于董事缺位时的填补规则,特别是《公司法(修订草案)征求意见》不允许通过临时提案改选董事的情况下。与之相配套的可以引入英美法中的“事实董事”规则,以求在这种临时状态下的董事保持权责一致。关于“事实董事”具体规则及其在中国是否适用,写作团队将在本系列报告完成后,对此类制度创新问题逐一专篇研究。
四、小结
行为保全在控制权争夺中的作用不言而喻,但稍有不慎,对公司的杀伤力亦存在。行为保全之后产生的公司董事会权力空窗期,极易引发公司的经营管理混乱,最终甚至可能产生双头董事会。如本文所揭,无论是实体法还是程序法对于相关问题的规定均不够精细,加之实践中我国公司内斗的“经验积累”尚且不足,因此,越出法律框架的“轨道”难以避免。
一、引言
我国现行公司治理制度围绕“董事会中心主义”模式构建,将董事会置于治理体系中心地位。从《公司法》规定看,董事会对经营事项的决策旨在实现股东作为所有者的诉求及利益,具有股东大会决议执行机构与经营管理机构的双重属性。股东以其股份表决权对外表达诉求,对公司事项具有终局决策权,但其决议的实施依附于董事会。控制权争夺中时常出现董事会停摆,董事行为甚至与股东意志背道而驰,重组董事会成为稳定控制权的必由之路。如本系列报告开篇所言,董事改选之路荆棘丛生,各方矛盾不断升级,以至于出现“双头董事会”现象。
(一)“双头董事会”层出不穷1.首次进入视野:民生证券与ST宏智控制权争夺
“双头董事会”现象最早见诸报端可回溯到约十九年前民生证券股份有限公司(以下简称“民生证券”)与ST宏智(600503)控制权争夺。
2003年4月,彼时民生证券第一大股东与管理层矛盾激化,遂联合其他股东召开股东大会改选董事会,罢免时任董事成员,要求各方配合工作交接。而时任董事会及管理层认为,股东大会召开及董事改选程序违反法律法规,罢免决议不应生效,故拒绝办理交接。民生证券由此出现“双头董事会”各自为政之局面,经营陷入无序状态。转机出现于证监会针对内部举报事项下发专项复函,明确民生证券日常工作暂由原董事长席春迎、总经理钟金龙负责,民生证券监事会对外公告,公司内外事务的公章使用均实行“双人签字”。此状况持续到同年12月召开的股东大会,第一大股东再次完成董事及管理层改选,其推荐人选正式担任民生证券董事长。
次年,上市公司ST宏智(600503)因股东控制权争夺出现“双头董事会”,引发了更多市场关注。时任第一大股东王栋被罢免总经理一职后,联合他方召开临时股东大会欲改选董事会,会议现场各方再次发生争执,董事长黄曼民当场宣布更换会议地点,第一大股东坚持在原定地点继续会议议程。随后,双方各自发布相互矛盾的决议公告,第一大股东主持的会议宣告股东依法表决产生了新的董事会、监事会,而董事长召开的会议则否决了第一大股东的改选议案,宣告由现任董事、监事继续留任,造成“双头董事会”并存。双方分别以上市公司名义发布内容相悖的公告,信息披露变成了互驳的第二战场,交易所因此对公司股票实施特别处理。“ST”警示并没有终结乱象,直至法院就诉争决议效力作出正式裁决,认定王栋、黄曼民分别主持召开的临时股东大会所形成之决议均无效,原董事会继续履职。
2.近期典型案例:伴随控制权争夺不断上演
公司名称 ”双头董事会“标志事件 监管主要问询事项 后续进展 皖通科技
(002331)2020年5月28日,南方银谷作为控股股东自行召集的2020年第一次临时股东大会举行,会议通过决议改组了皖通科技董事会,罢免包括李臻、廖凯、甄峰在内的6名董事,并选举了周成栋、胡明等6名新董事;上市公司称此次股东大会程序违法、所作出的决议无法律效力。 安徽省证监局认为,南方银谷在非信披指定媒体自行刊登股东大会通知的行为违反了《上市公司信息披露管理办法》的相关规定,对南方银谷出具警示函,并将相关情况记入诚信档案;并未就股东大会的效力做出认定。 公司及股东均未就此次临时股东大会决议向法院提起诉讼;陈翔炜成为皖通科技董事长,新当选的董事开始正常开展工作。 新潮能源
(600777)2021年7月8日,以金志昌盛为代表的9名新潮能源股东自行召开了临时股东大会,选举出新一届公司管理层,同时宣布罢免原管理层;原管理层不认可相关决议的效力、拒绝进行披露并另行召开临时股东大会。 上海证券交易所及山东证监局要求各方在法律法规与公司治理框架下解决存在的问题。 公司股东中金通合请求法院判令撤销7月8日作出的股东大会决议并于诉讼中向法院申请行为保全;新潮能源收到北京朝阳区法院作出《民事裁定书》,法院认为中金通合提出的行为保全申请符合法律规定,并裁定新潮能源停止执临时股东大会决议。 ST曙光
(600303)2022年5月5日,七名股东自行召集2022年第一次临时股东大会,会议表决通过”有关终止购买资产的议案、罢免全体董事与非职工代表监事的议案“;上市公司称此次股东大会程序违法、不承认其决议效力。 董事会、监事会及股东召集人是否严格按照法定程序行事,是否履行信息披露义务;有关决议效力之争议应依法提交司法裁判。 公司以股东召集人为被告请求法院确认争议决议无效并申请行为保全,法院已受理案件且裁定禁止股东召集人以争议决议为依据办理工商变更登记;目前案件尚在审理中。 (二)董事会“双头”之阴影
董事会作为上市公司经营管理的中枢组织,董事正常履职是维持正常运转之基础。董事会“双头”对立,各自为政,作出相互矛盾之决议,造成公司经营停滞,长此以往将导致业绩下滑。“双头”状态暴露后,公司声誉受挫,股价亦受拖累,近期出现“双头董事会”的上市公司均出现了不同程度股价下跌。而行为保全裁定作出后,公司出现董事会“空窗期”,董事无人履职,原有治理机制无法运行,将造成次生风险事件,上市公司可能被审计师出具非标准意见审计报告,甚至被交易所实施退市风险警示。
二、“双头董事会”:控制权争夺及公司治理僵局
诸多“双头董事会”现象显示,不宜简单将“双头”对立归咎于当事方“规则意识淡薄”,《公司法》与《上市公司股东大会规则》虽然明确规定了董事改选的程序、步骤,但配套规则及纠错机制并不清晰。
(一)控制权争夺对抗中的规则疑点如前所述,股东依赖董事会在经营管理中实现其利益诉求,股东对公司的控制主要通过董事会实现,故董事会是控制权争夺的核心。在各方围绕罢免、反罢免展开多轮博弈、对抗过程中,或许现行规则并未提供良好的行为框架和救济机制。从选举与罢免伊始,再到相关议案的提交与审查以及会议的召集和表决,规则设计上存在可供攻守双方利用的模糊地带,导致各方不断试探监管底线。而上市公司治理不等人,尤其信批更讲求“及时性”,各方无法自我矫正,终止混乱局面有待监管及时规制、司法及时裁判。
1、董事的选举与罢免
争夺董事席位始于罢免现任董事,同步推选己方人员担任新董事,完成一整套改选。此阶段的对抗集中于争夺方在董事任期届满前提前解除董事职务是否需要理由,以及候选人员是否符合董事任职资格。《公司法司法解释(五)》及《上市公司章程指引(2019年修订)》以“无因罢免”制度结束了“有因”与“无因”之规则纷争,但此后仍有多家上市公司在公司章程保留“董事在任期届满前,股东大会不得无故解除其职务”之类规定,以此狙击争夺方重组董事会。基于尊重公司自治之原则,在认可前述章程有效的前提下,罢免争议随之演进为控制权变更是否应解释为“正当事由”。借鉴国内外理论研究,一般认为不宜单独将公司内部权力斗争或者政策分歧视为正当事由,应结合被罢免主体本身是否存在违反信义义务等综合判定。
除了董事候选人不得存在法定消极情形,部分上市公司在章程中附加从业年限、经验等条件,但此类限制如超出合理筛选候选人之必要性,导致其他股东可推选的人员限定于现任董事范围或无人可选,可能引发恶意限制股东提名权的效力争议。
2、股东提案权与董事会审查
股东罢免董事、选举新董事皆以提案方式表达,继续推进改选,争夺方需将改选董事之议案提交股东大会审议。董事会依法对提案主体及提案内容进行审查,其应遵循何种审查标准?依据现行《公司法》第一百零二条第2款,“公司董事会在收到股东的提案后,必须在两日内通知公司其他股东,并提交股东大会审议”,而现任董事会以提案内容不合法、不合规、不合章程三大类理由拒绝提交股东大会,是否存在审查越界?
关于提案主体资格,《公司法》要求提案股东应满足“单独或者合计百分之三”最低持股限制,但部分公司在章程中提高持股比例、设定最短持股期间要求,以此抬高提案门槛。从权利功能看,股东通过提案方式选任管理者,属于行使其固有权利,前述章程不当限制股东行权,股东可以违反法律强制性规定为由主张取消。
接收股东提案并提交股东大会审议是董事会本职工作之一。对于提案的审查,只要内容满足“有明确议题和具体决议事项”且“属于股东大会职权范围”,即符合形式完备,董事会不应以其他理由拒绝提交。
3、临时股东大会召集及表决
第二轮对抗中,除了向董事会提交改选议案,争夺方同时需推动股东大会召开。法定股东大会召集人包括三类主体,依次为董事会、监事会及“连续九十日以上单独或者合计持有公司百分之十以上股份的股东”,三类召集人之间的顺位不可跨越,股东自行召集会议受制于请求董事会、监事会召集的前置程序。矛盾激化,股东自行召集亦可能面临信息披露渠道不畅难题,甚至出现各方抢夺信批密钥。
行使股东大会召集权需满足特定持股比例及持股期限条件,股东召集人是否符合法定资格是各方主要争议之一。此争议并不能阻止股东推进自行召集程序,仅是反对方事后提起决议效力之诉的事由之一。股东召集人完成通知程序并如期召开临时股东大会,现任董事会、监事会全体成员拒绝出席会议,没有监事参与表决计票、监票,是否导致会议决议效力缺陷?宜区分情况界定,因与召集人立场不同拒绝出席会议,不应成为监事缺席的正当事由,其负面法律后果不应由股东召集人承担。
4、决议效力之诉及行为保全
股东自行召集的临时股东大会审议通过罢免现任董事、选举新董事之议案,完成改选的全部程序性事项,而上市公司、现任董事会成员不认可改选决议,拒绝移交管理权、交接工作,造成“双头董事会”并立局面,公司经营管理陷入无序。
为终结“双头”局面,被罢免的董事以上市公司为原告、股东召集人为被告提起决议效力之诉,逐一列举股东召集会议的违法违规事项,请求法院确认争议决议无效,股东召集人推选之董事不得履职。因案件审理尚需等待一定时间,原告方通常申请行为保全,请求法院禁止争议决议实施,争议决议所产生的新董事不得履职。行为保全将公司部分治理功能按下了暂停键,“双头”对立暂时停止,但新问题随之产生——董事会“空窗期”,原任董事被罢免、新任董事被禁止履职。“双头”对立转为董事会停摆,可能持续至决议效力之诉裁决作出之时,公司治理又出现了新的困境。(二)纠纷解决机制的滞后性
监管部门与法院裁判在关键时点的缺位是产生“双头”局面的外部原因。在所谓的“双头董事”商战中,难言绝对正义,究竟哪一方更符合法律外观,需要监管以及裁判机关快速介入,予以及时确认,形成法治社会从争议到裁判再回归正常的良性闭环。但现实情况是,资本市场瞬息万变,法院的诉讼程序却耗时费力,监管部门在此间亦因职责所限而无法施以更多干预手段,形成了纠纷解决机制与上市公司治理快速崩塌之间的时间错配矛盾。
三、“双头董事会”破局之策
(一)以行政监管规制无序争夺在控制权争夺的四轮对抗中,监管机构均会及时介入,以“问询”方式要求各方向公众披露其作为、不作为以及行为的合法性依据,警示各方依法依规行使权利,回归理性对话。对于核心争议,如股东自行召集股东大会所形成之决议是否有效等事项,监管机构因其角色、职责所限,行政“问询”的规制作用比较有限,无法直接作出有约束力之认定,有赖于司法机关裁判。有学者建议,立法者可以考虑赋予监管机构对应权限,允许监管机构主动认定决议效力,在“双头董事会”产生之初即可为股东大会决议效力认定提供明确预期,防止局势恶化。针对控制权争夺现象,立法层面的修订尚需时日,目前仍有待监管机构及时规制非理性行为。
(二)以司法裁判矫正程序滥用
1、行为保全的辐射效应
如《战场四:决议效力之诉与行为保全》所述,现任董事被悉数罢免后,争夺方常以“股东大会(或董事会)决议撤销之诉+行为保全”组合拳反击。“决议撤销之诉”旨在矫正不利局势,受限于法庭审理程序不能立刻发挥效果,而“行为保全”可以立竿见影,取得保全裁定即可叫停改选,中止争议决议执行,禁止争夺方推选之董事上任、履职。相反,于被保全方而言,在案件争议尚未进入实体审理的情况下,以裁定中止决议执行客观上赋予了申请人单方控制公司的权利,引发更多争议。
2、裁定标准宜做差异化安排
在决议效力之诉案件中,法院审查“行为保全”申请所依据的标准与一般保全并无差别,即案件具有紧急性、不保全则难以弥补损失等特征,同时要求申请人提供对等财产担保。然而,与一般民商事纠纷不同,上市公司作为公众公司,股东大会决议事项关涉万千公众投资者利益,在决议效力未有定论之时,考虑到保全裁定具有暂停决议实施的重大影响,对保全申请的审查宜更加精准、细致,必要时可引入庭前会议程序,充分听取当事人、监管机构的观点、意见,以差异化方式处理此类申请。(三)强化“董事会中心主义”
1、“董事会中心主义”现实困境
股东对公司行使控制权系其所有者身份的权能延伸,控制权随着股东持股比例变化发生转移,本属于股权商事交易范畴,却深刻影响着公司治理。因大多数上市公司的经营管理权与所有权(控制权)紧密捆绑,控制权变动常常伴随着经营管理权移交,如果不能和平移交管理权,各方争斗随之而来。
从《公司法》关于股东大会、董事会职权的规范条款看,立法者所设计之公司治理模式应归为“董事会中心主义”,而公司治理实践却呈现出另一种景象——“控股股东中心主义”,部分公司的董事会甚至被控股股东单方操纵,丧失了独立运转机能,与立法初衷背道而驰,此即“公司治理深陷困境的深层原因和症结之一”。
2、公司治理制度再改革
从国外立法实践看,全面解绑“所有权”“控制权”与“经营管理权”是构建现代化公司治理架构的多数选择。具体而言,“董事会中心主义”必然要求所有权与经营权分离,而从上市公司的独立性而言,所有权与控制权分离才是其核心要义。适逢《公司法》修订,有学者倡议从多个角度强化“董事会中心主义”,如提高独立董事席位数,重新划分上市公司股东大会与董事会的法定决策权且设置为强制性规范,优化董事会结构,即使控制权发生转移,董事会和经理层亦可以平稳运行,避免出现“双头董事会”。回应业界呼声,2021年12月24日公布的最新《公司法(修订草案)》征求意见稿吸纳了部分意见,删除现行《公司法》第四十六条(董事会职权十一项),以概括性表述说明董事会职权,“董事会行使公司法和公司章程规定属于股东会职权之外的职权”,通过拓宽董事会职权强化其在公司治理中的核心地位。同时,关于上市公司的董事改选,征求意见稿排除了“临时提案”方式,股东不得以临时提案启动罢免、选举董事,旨在防范“提案突袭”对公司经营管理的冲击,希冀未来立法及监管层面能够出台更加具体的有针对性的规则。四、展望及建议
本次连续六周推出“董事会攻略”专项报告,与读者分享团队项目经验及多年探索观察,与资本市场友人共话稳固上市公司控制权的路线图。路线方向并非折损对方,而是透析当前规则体系的“红线”行为边界与“灰色”模糊地带,在规则既定轨道之上稳步前行。
上市公司身处聚光灯之下,股东之间、股东与管理层之间的控制权争夺不只是特定主体之间的商事纠纷,其影响辐射范围大,波及万千公众投资者。公司经营管理失序,股价大幅下跌,甚至被交易所实施风险警示……争夺的次生灾害不忍亲历,于各方均无益处。构建风朗气清的资本市场生态有赖市场主体理性行为,更离不开行政监管与司法机关的强力监督和刚性纠错。争夺乱象折射出上市公司治理体系存在不可忽视的固有缺陷,呼唤资本市场基础制度的不断优化、完善。
- 《上市公司控制权争夺之“董事会攻略” 专项报告》——导言篇 [孙艺茹、刘萃、潘世豪、钟桂雪,浩天律师事务所]
- 上市公司控制权争夺之“董事会攻略”专项报告 战场一:董事的选举与罢免 [孙艺茹、刘萃、潘世豪、钟桂雪,浩天律师事务所]
- 上市公司控制权争夺之“董事会攻略”专项报告 战场二:股东提案与董事会审查 [孙艺茹、刘萃、潘世豪、钟桂雪,浩天律师事务所]
- 上市公司控制权争夺之“董事会攻略”专项报告 战场三:临时股东大会召集及表决 [孙艺茹、刘萃、潘世豪、钟桂雪,浩天律师事务所]
- 上市公司控制权争夺之“董事会攻略”专项报告 战场四:决议效力之诉与行为保全 [孙艺茹、刘萃、潘世豪、钟桂雪,浩天律师事务所]
- 上市公司控制权争夺之“董事会攻略”专项报告 战场五:“双头董事会”僵局与突围 [孙艺茹、刘萃、潘世豪、钟桂雪,浩天律师事务所]
孙艺茹
浩天律师事务所 高级合伙人
深圳办公室
业务领域:资本市场,争议解决,资产管理
孙艺茹律师拥有高级律师职称,执业二十余年,深耕证券领域法律服务,横贯合规与诉讼两大视角;其职业生涯服务领域贯穿证券法律服务的前中后端,近年来聚焦中端的证券合规、并购重组、再融资、实控人认定、控制权争夺、董监高勤勉尽责、股东大会决议效力,以及后端的信披违规、监管处罚、虚假陈述、内幕交易、操纵市场等。因其在细分领域的出色表现,2022年度荣获LEGALBAND客户首选诉讼多面手15 强、DAWKINS证券合规与诉讼领域中国顶级律师。
孙艺茹律师始终保持对资本市场争议解决的热情,精通如何从招股说明书、审计报告、律师工作报告、公告信息等海量文件中提取出焦点事实及其逻辑肌理。孙律师在证券实务案件办理过程中,坚守从交易背景出发、探寻当事人真实意思表示,同时秉持理论研究与实务经验互哺,用理性专业的分析、细腻严谨的判断提供专注、极致的法律服务。
电话:+86 181 2361 0909
邮箱:sunyiru@hylandslaw.com刘萃
浩天律师事务所 高级顾问
深圳办公室
业务领域:资本市场,争议解决,资产管理
刘萃顾问在国内领先的律师事务所、金融机构、大型企业工作多年,作为核心成员全程参与项目拓展、投研分析,方案设计及实施、推进跨部门与跨机构的工作统筹及协作。凭借跨领域、跨机构、跨角色的经验积累,对投融资业务及项目方需求有了更深刻的理解,能够高效、准确理解客户需求, 并以专业、勤勉、尽职态度完成所托事项。
电话: +86 755 8339 8866
邮箱:liucui@hylandslaw.com潘世豪
浩天律师事务所 律师助理
深圳办公室
业务领域:资本市场,争议解决,资产管理
潘世豪助理因本科成绩优异获2015届西南政法大学经济法学院优秀毕业生。在北京大学法学院就读民商事争议解决方向研究生期间,获“天元杯”北京大学法学院第十二届模拟法庭大赛冠军、决赛最佳代理人、最佳书状。因对资本市场领域的争议解决有浓厚兴趣,撰写的案例评析《投资人未支付剩余投资款的正当性抗辩》被深圳国际仲裁院编著的《“对赌协议”典型仲裁案例与实务精要》收录。钟桂雪
浩天律师事务所 律师助理
深圳办公室
业务领域:资本市场,争议解决,资产管理
钟桂雪助理本科修读法学专业同时获得金融专业的经济学学士学位,本科毕业后于英国爱丁堡大学法学院修读国际商法专业获得法律硕士学位。在校期间成绩优异,多次获得“优秀学生奖学金”并于2021年获中南财经政法大学校设留学激励奖学金。主修公司法、金融法、国际商事仲裁、合同法等课程,熟练掌握成文法系与判例法系法律体系,能以英文为工作语言。本专题由斩获“DAWKINS证券合规与诉讼领域中国顶级律师”、“2022年度LEGALBAND客户首选诉讼多面手15强”荣誉的孙艺茹律师及其团队成员潘世豪、刘萃、张翔、周河舟、钟桂雪等,结合实务经验及理论研究,倾力奉献并分享。



