2025年是我国出口管制制度体系化建设的关键节点。随着商务部、海关总署等部门陆续发布第56号、第57号、第61号、第62号公告,我国在稀土、关键设备及相关技术领域的出口管制体系实现了从“单项管控”向“全链条、全要素”监管的系统性升级。稀土作为战略性资源首次被全面纳入管制框架,成为国家安全、科技创新与产业链自主可控协同推进的核心环节。
本期热点话题围绕稀土出口管制的主要规则与合规要点展开,系统梳理政策发布背景、核心制度内容及其域外适用、许可管理、法律责任与刑事风险等重点问题,结合近期监管实践与典型案例,呈现我国出口管制政策的最新走向与实施逻辑,旨在帮助企业与合规从业者全面理解我国稀土出口管制的制度框架与实务影响,提升风险识别与应对能力,在复杂多变的国际监管环境下实现合规经营。供参考。
2025年起,我国出口管制体系实现制度化、体系化升级,稀土首次纳入全国性监管框架,标志着出口管制进入以安全与科技为核心的新阶段。
一、近期中国出口管制政策升级
2025年下半年以来,中国围绕国家安全与供应链安全,密集出台多项针对关键物项、技术及主体的出口管制和反制裁措施,主要政策动态如下:
(一)2025年9月25日:对6家美国军工企业实施出口与投资限制
商务部宣布将6家美国企业列入制裁名单。其中3家被纳入不可靠实体清单,禁止其从事与中国有关的进出口活动或在中国境内新增投资;另3家被纳入出口管制清单,禁止中国企业向其出口两用物项。上述措施旨在回应相关企业参与台湾地区军事合作的行为,并限制其获取中国稀土、合金及其他关键工业原料。
(二)2025年10月:连续发布第55号至第58号公告,对关键战略物项实施出口管制
- 2025年10月初,商务部与海关总署联合发布第55号至第58号公告,针对关键矿物材料、制造设备及新能源核心原料实施出口管制,标志着中国出口管制体系的物项层级显著扩展。
- 第55号公告:对超硬材料相关物项实施出口管制,涵盖人造金刚石、直流电弧等离子体喷射化学气相沉积(DCPCVD)设备及其技术、硬质复合材料及相关加工设备。
- 第56号公告:对部分稀土设备和原辅料相关物项实施出口管制,涉及稀土冶炼、分离及磁性材料生产过程中关键设备和试剂,旨在加强对稀土产业链上游环节的安全防控。
- 第57号公告:对部分中重稀土相关物项实施出口管制,包括钬、铒、铥等战略性稀土元素及其化合物,强化对高性能磁材料领域的监管。
- 第58号公告:对锂电池和人造石墨负极材料相关物项实施出口管制,涵盖≥300Wh/kg的电芯、电池组以及制造电池的设备、正极材料相关物项、石墨负极材料及其制造工艺。
这四项公告集中覆盖新能源、先进制造及战略矿产等重点产业领域,体现出我国政府对高性能材料出口的审慎态度。
(三)2025年10月9日:对稀土相关物项和技术实施出口管制(商务部第61号与第62号公告)
根据《出口管制法》《两用物项出口管制条例》,商务部发布第61号、第62号公告,分别对含有中国成分的境外稀土物项与稀土相关技术实施管制:
- 第61号公告规定,境外产品中含有原产中国稀土成分且价值比例达到0.1%,即需申请出口许可;军事用途及被列入管控名单的最终用户原则上不予许可,人道主义用途可豁免。公告设有过渡期,部分条款自2025年12月1日起执行。
- 第62号公告明确,稀土开采、冶炼分离、金属冶炼、磁材制造及二次回收等核心技术及其载体数据均属于出口许可管理范围。该公告进一步扩大了稀土相关技术与数据的出口管制范围。
(四)2025年10月9日:将14家外国实体列入不可靠实体清单
当日,商务部发布“不可靠实体清单工作机制”公告,将反无人机技术公司(Dedrone by Axon)、TechInsights公司及其多国分支机构等14家外国实体列入清单。除禁止进出口与新增投资外,公告首次强调禁止中国境内组织或个人向该等实体传输数据或提供敏感信息。体现我国监管领域由“物项管控”向“信息与数据安全”拓展,出口管制体系与国家安全体系正进一步融合。
二、构建稀土全产业链出口管制体系
中国商务部关于稀土全产业链出口管制的四则公告针对稀土相关的设备、材料、技术以及境外产品,以前所未有的广度和深度,构建了一个覆盖全产业链、具备域外效力的综合性出口管制体系。这一系列举措标志着中国稀土管理战略的根本性转变,从传统的资源管理转向对整个产业价值链和技术生态的战略管控。
在四则公告构建的复杂体系中,有几项关键要点尤其值得企业高度关注:
1. 对标美国出口管制受控物项的域外管辖规则
61号公告第一条规定,“境外组织和个人在向中国以外的其他国家和地区出口”稀土相关物项时,应当取得中国商务部颁发的两用物项出口许可证件。这是中国首次系统性地应用其出口管制法律框架中的域外管辖规则,即《两用物项出口管制条例》第四十九条,将许可申请义务主体扩展到境外组织和个人。
而且,如下表所示,针对稀土相关物项的管控范围,与美国EAR第734.3条类似,即中国商务部正式在稀土行业应用“外国直接产品规则”与“最低成分含量规则”,大幅扩展稀土相关物项的管控范围。
2. 基于最终用户与最终用途的许可申请审批政策
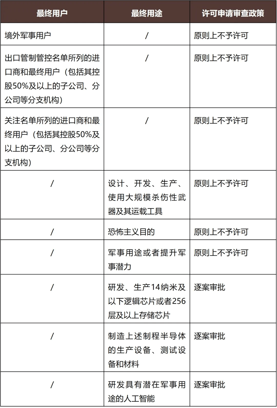
61号公告第二至四条基于最终用户与最终用途的不同,建立了一套分等级的许可审查政策,对三类最终用户、三类最终用途的出口申请实行“原则上不予许可”的审查政策,并对半导体、人工智能(AI)等敏感用途的出口申请实行“逐案审批”的审查政策。
该种基于最终用户与最终用途的分等级许可申请审查政策在中国商务部此前发布的第46号《关于加强相关两用物项对美国出口管制的公告》中就已有所体现:
此外,此次61号公告所列的许可申请审查政策中还有以下两点值得关注。
(1)“50%规则”的首次引入
61号公告所列的许可申请审查政策中首次引入了类似于美国商务部工业与安全局(BIS)于今年9月29日新引入的“50%规则”的合规标准。这个新的中国版“50%规则”规定,施加于出口管制管控名单和关注名单上所列实体的许可限制,将自动适用于该所列实体控股50%及以上的子公司、分公司等分支机构,无论位于何地。这将大幅提升与清单实体相关交易的合规风险。
(2)半导体、人工智能(AI)等敏感用途的“逐案审批”将对半导体、AI行业企业产生深远影响
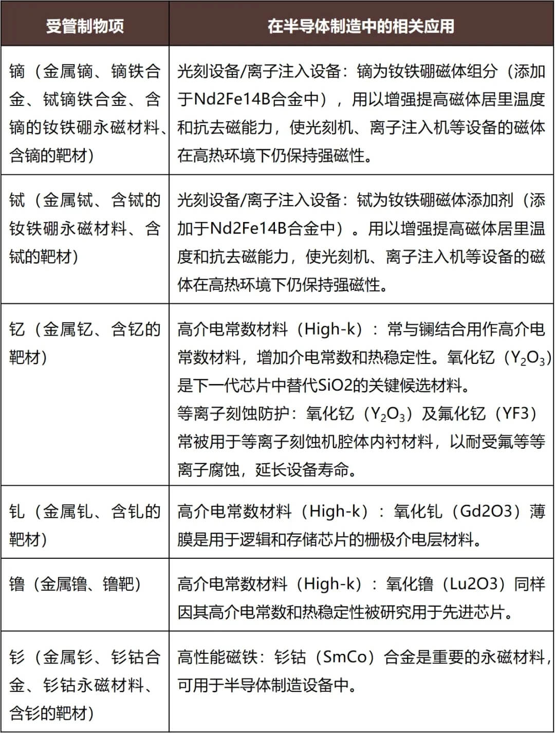
61号公告规定的对于半导体、AI等敏感用途的“逐案审批”政策实则是利用自身优势(稀土产业链)对竞争对手的优势领域(半导体、AI技术)进行的一次对等反制。条款中提到的“14纳米及以下逻辑芯片”、“256层及以上存储芯片”以及“具有潜在军事用途的人工智能”,这些技术节点和描述几乎与BIS在近年来对华出口管制的核心内容一致。这对全球半导体、AI行业的企业影响极为深远。虽然芯片本身是硅基的,但其制造过程,尤其是高端制程,高度依赖稀土材料。
结合公开信息检索,我们发现,61号公告所列的如下管控物项常被用于生产先进芯片,必然对14纳米及以下逻辑芯片、256层及以上存储芯片等半导体生产的供应链产生较大影响:
该审查政策将对全球半导体产业链的各个环节产生深远且连锁的影响:
(1)供应链安全面临威胁,生产中断风险上升:对于拥有先进制程晶圆厂的芯片制造商及其材料供应商而言,其来自中国的稀土原材料供应一旦被延迟、限制或切断,将直接威胁其先进制程的生产稳定性和良品率;
(2)运营成本与合规负担显著增加:为规避风险,企业将被迫在全球范围内寻找并开发非中国的稀土材料来源,将会推高生产成本。此外,“逐案审批”政策要求企业在申请出口许可时,必须提交详尽的最终用途和最终用户说明,并做出承诺。这需要企业投入大量的人力、物力和法律资源来准备申请材料,并建立严格的内部合规审查机制,以确保材料不会被用于受限的最终用途;
(3)许可证审批结果可能受地缘政治影响:能否获得中国的稀土材料出口许可证,可能不仅取决于商业合同,还可能取决于其总部所在国的政治立场。
3. 稀土相关技术管制的“兜底条款”与细化“出口”定义
62号公告构成了稀土域外管制体系的核心基础,其主要针对支撑稀土产业发展的关键技术实施出口管制。上述受管制技术不仅在自中国出口至境外时需要申请许可证,还被视为61号公告中“外国直接产品规则”所指的上游技术,即在境外使用该技术生产的特定稀土产品同样将受到中国出口管制的约束。
该种管控逻辑与美国EAR第734.9条“外国直接产品规则”的构成要件类似。美国EAR项下“外国直接产品规则”的基本管控逻辑为,针对特定主体或地区,如果在美国境外生产的物项是特定技术/软件的直接产品,或是由某美国境外生产设施、生产设施主要组件生产而该生产设施、生产设施主要组件是特定技术/软件的直接产品,那么上述在美国境外生产的物项属于EAR项下受控物项。62号公告明确了将导致境外生产的稀土产品受中国出口管制管控的技术范围,而61号公告第一(二)条则明确中国出口管制管控何种境外生产的稀土相关产品,共同构建了中国版“外国直接产品规则”的雏形,极大地扩展了受控的稀土相关产品的范围。
62号公告管制的技术范围包括:
- 稀土开采、冶炼分离、金属冶炼、磁材制造、稀土二次资源回收利用相关技术及其载体;(管制编码:1E902.a)
- 稀土开采、冶炼分离、金属冶炼、磁材制造、稀土二次资源回收利用相关生产线装配、调试、维护、维修、升级等技术。
值得注意的是,62号公告引入了一项“兜底条款”,即使对于非管制物项、技术或服务,如果出口经营者明知其用于或者实质性有助于境外稀土开采、冶炼分离、金属冶炼、磁材制造、稀土二次资源回收利用活动的,也需要申请许可证。该项“兜底条款”的法律依据源于《出口管制法》第十二条,该条规定即使是管制清单和临时管制物项之外的物项,如其出口存在危害国家安全和利益等风险,则仍需申请出口许可证。
此外,第62号公告进一步细化了构成《两用物项出口管制条例》所称“出口”的其他方式,纳入知识产权许可、联合研发、受雇或雇佣等情形,明确地为企业,尤其是合资企业在进行合作技术开发、共享、咨询以及人员聘用等活动时施加合规审查义务。
4. 针对稀土生产相关活动的属人管辖
62号公告第七条规定,中国公民、法人、非法人组织未经许可不得为境外稀土开采、冶炼分离、金属冶炼、磁材制造、稀土二次资源回收利用活动提供任何实质性帮助和支持,否则将按照中国出口管制有关规定进行处罚。
三、中国商务部将TechInsights等14家公司列入不可靠实体清单
2025年10月9日,中国商务部安全与管制局发布不可靠实体清单工作机制〔2025〕10号文,将14个外国实体列入不可靠实体清单,并采取以下措施:
- 禁止上述实体从事与中国有关的进出口活动
- 禁止上述实体在中国境内新增投资
- 禁止中国境内的组织、个人与上述实体进行有关交易、合作等活动,特别是向上述实体传输数据、提供敏感信息
与以往主要将外国国防工业相关实体作为制裁对象不同,本次不可靠实体清单新增包括了国际知名研究机构TechInsights。TechInsights是半导体产业的权威信息平台,被认为是提供半导体创新及其相关市场方面可靠、深入情报的来源。公开报道称,2024年10月,TechInsights曾对某中国企业生产的国产先进芯片进行拆解,发现其中使用了某头部芯片制造商生产的芯片,TechInsights在发布报告前将该发现告知该芯片制造商,促使该芯片制造商向美国商务部通报此事。在此之后,BIS向该芯片制造商发出告知函(is-informed letter),要求其从2024年11月11日开始停止向中国大陆客户供应7纳米及更先进工艺的AI芯片。2025年10月3日,TechInsights再次报道该中国企业生产的同系列国产先进芯片使用了若干头部半导体行业制造厂商的组件。
值得特别注意的是,在答记者问中,商务部新闻发言人表示将TechInsights列入不可靠实体清单的原因包括“发表涉华恶劣言论、协助外国政府打压中国企业,严重损害中国国家主权、安全和发展利益”;本次公告也明确禁止“向上述实体传输数据、提供敏感信息”。
此类原因与制裁措施系首次出现,可见,商务部很可能认为TechInsights的拆解报告由于客观上导致了BIS对中国企业采取更为严苛的出口管制措施,属于“协助外国政府打压中国企业”的行为。这标志着商务部在未来采取反制措施时可能使用更加积极的立场,拓宽“危害发展利益”的定义,将通过信息、数据和舆论来服务于地缘政治议程,从而破坏中国产业发展环境、损害企业声誉、为外国政府实施歧视性管制措施提供决策支持的行为也纳入其中。
一、哪些稀土产品实施出口管制?(57号公告)
稀土是《化学元素周期表》中镧系的15个元素,即镧(La)、铈(Ce)、镨(Pr)、钕(Nd)、钷(Pm)、钐(Sm)、铕(Eu)、钆(Gd)、铽(Tb)、镝(Dy)、钬(Ho)、铒(Er)、铥(Tm)、镱(Yb)、镥(Lu),以及与镧系密切相关的两个元素——钪(Sc)和钇(Y),共17种元素,总称为稀土元素。
2025年4月4日,商务部公布了18号公告,对钐、钆、铽、镝、镥、钪、钇七种中重稀土元素相关的金属、合金、靶材等实施出口管制。2025年10月9日,商务部再次公布了57号公告,对钬、铒、铥、铕、镱等5种中重稀土元素相关的金属、合金和靶材实施出口管制。企业出口上述12种稀土相关物项均需向商务部申请两用物项出口许可证。
17种稀土元素中,12种中重稀土元素被列为两用物项,5种轻稀土镧(La)、铈(Ce)、镨(Pr)、钕(Nd)、钷(Pm)暂未列为出口管制物项。主要原因是轻稀土全球储量较丰富(如蒙古国、俄罗斯均有大型矿床),我国的轻稀土主要分布于北方的内蒙古,轻稀土用途偏传统,而中重稀土全球储量极低,且是高端制造和国防安全的 “卡脖子” 原料, 例如新能源汽车电机、半导体芯片、隐形战机涂层、高精度导弹制导系统等,均无法脱离镝、铽、钇等中重稀土,我国中重稀土主要分布于南方的江西、湖南、广东和广西等地。所以,从产业经济和国家安全的战略发展需要,国家对中重稀土实施了出口管制,而暂未对镧(La)、铈(Ce)、镨(Pr)、钕(Nd)、钷(Pm)等轻稀土列为两用物项实施出口管制。
稀土元素作为出口管制的两用物项,不仅限于稀土金属材料,而且包括含稀土元素的合金、氧化物、化合物、混合物、靶材和永磁材料以及稀土矿原料,出口管制编号分别为1C902-1C914。
二、稀土生产加工设备也是出口管制的两用物项(56号公告)
稀土的生产加工,从原矿开采,到稀土氧化物冶炼分离、提纯,再到高端稀土材料的性能调控,每一步都面临技术、环保、成本的多重挑战。这种复杂性不仅源于稀土元素自身的物理化学特性,也与稀土的生产设备密切关联,即便有先进的稀土产品生产技术,如果没有精密的生产设备,也难以加工生产符合高端需求的稀土产品。主要稀土生产设备有以下这些:
(一)离心萃取设备;
(二)除杂沉淀设备;
(三)稀土用焙烧窑;
(四)稀土分离提纯的萃取槽;
(五)稀土分离提纯的离子吸附设备;
(六)稀土用沉淀结晶反应罐;
(七)稀土电解槽;
(八)真空感应还原炉;
(九)稀土晶体生长炉;
(十)稀土磁材加工的设备等等。
上述稀土生产设备的出口管制编号为2B902a-z。企业出口上述物项,应当依照法律规定,向商务部出口管制局申请两用物项出口许可,企业向海关申报出口时,应当向海关如实申报稀土生产设备的具体参数和指标,如果明确属于两用物项,应当在报关单上注明两用物项出口管制编码,如果不属于管制物项但参数、指标、性能接近两用物项的,应当注明不是两用物项,并同时在报关单中具体列明相关参数和指标。
三、稀土相关技术的出口管制(62号公告)
我国掌握全球 90%以上 的高纯稀土分离产能,并拥有稀土开采、分离、冶炼、回收和磁材制造方面的关键工艺和技术,如溶剂萃取法、离子交换法等专利和技术等。这些稀土核心技术的出口,将直接帮助竞争对手突破技术瓶颈,将对我国国家利益和安全构成一定潜在威胁。所以,商务部首次将稀土相关技术出口列入两用物项的管制范畴,稀土相关技术未经批准,不得出口。
出口管制的稀土相关技术,主要指两个方面:一是稀土开采、冶炼分离、金属冶炼、磁材制造、稀土二次资源回收利用技术及其载体,出口管制编码为1E902.a;二是稀土开采、冶炼分离、金属冶炼、磁材制造、稀土二次资源回收利用的相关生产线装配、调试、维护、维修、升级等技术,出口管制编码为1E902.b。上述稀土相关技术出口,应当向商务部申请出口许可。
如果出口技术不属于出口管制的两用物项,但出口企业明知其用于或者实质性有助于境外稀土开采、冶炼分离、金属冶炼、磁材制造、稀土二次资源回收利用活动的,根据《出口管制法》第12、14条的规定,也应当申请出口许可,未经许可不得出口。
稀土相关技术出口管制,企业需要特别注意以下两点:
(一)稀土技术的出口管制,包括从境内向境外转移的技术,也包括从境外向境外转移的技术,只要稀土相关技术所有权属于我国公民、法人或者其他组织,无论是从境内出口还是从境外出口,根据商务部2025年62号公告第2条的规定,管制物项自中华人民共和国境内向境外转移,或者在境内或者境外提供给外国组织或者个人,均属于管制范畴。
(二)稀土相关技术的出口管制,不仅限于贸易性转移,非贸易方式的出口转移,如通过知识产权许可、投资、交流、赠送、展览、展示、检测、测试、援助、传授、联合研发、受雇或雇佣、咨询等任何方式进行的转移或者提供,也应当受到出口管制。
四、境外稀土两用物项的出口管制(61号公告)
目前对国内中重稀土及其产品的出口,我国已经实施了全面的出口管制,这个大家可能都知道。但是,如果境外企业将从我国购买的稀土金属或者合金材料,在境外进一步加工生产成其他产品,如生产稀土永磁材料(如钐钴永磁材料,含铽的钕铁硼永磁材料,含镝的钕铁硼永磁材料等),或者生产含钐、钆、铽、镝、镥、钪、钇等元素的靶材等,再出口到第三国,同样也会对我国的经济利益和国家安全构成潜在威胁,根据《两用物项出口管制条例》第49条的规定,我国可以对境外企业或者个人实施出口管制,即实施所谓的“长臂管辖”,我国政府可以对境外企业或者个人的出口行为实施管制。主要针对以下三种行为实施管制:
1. 是利用来自中国的稀土产品在境外制造稀土永磁材料和稀土靶材等再出口,中国稀土产品价值占比达到0.1%以上的;
2. 是利用来自中国的稀土开采、分离、冶炼、磁材制造和稀土回收等技术,生产稀土相关产品出口的;
3. 是将来自中国的稀土产品直接向第三国再出口的。
境外企业或者个人出口稀土相关产品的以上行为,应当接受中国政府的出口管制,并向中国商务部申请两用物项出口许可证,否则相关企业或者个人将受到中国政府的制裁。
境外稀土产品经营者如何向我国申请出口许可证?
境外稀土产品经营者,向中国政府申请两用物项出口许可证,应当按照《中华人民共和国两用物项出口管制条例》第16条和中国商务部两用物项出口许可审批系统的要求,提交相关申请文件,相关文件以中文为准。
审批系统网址为:http://ecomp.mofcom.gov.cn。
境外经营者可以直接向我国商务部提交申请文件,也可以委托位于中国境内的企业、中介服务机构、商会、协会等办理。有关中介服务机构或者商会、协会应当为独立法人或者能够独立承担法律责任的非法人组织。
如果境外经营者无法明确判断出口物项是否属于应当申请出口许可的两用物项,可以通过电子邮件(jingwaizixun@mofcom.gov.cn)向商务部的指定机构咨询,咨询时提交书面说明材料,该咨询机构会对询问方给予函复。
境内出口经营者出口稀土两用物项,应当在出口报关时按照要求填报最终目的国或者地区,并按照61号公告所附的合规指引,向境外进口商、最终用户出具《合规告知书》,境外出口经营者应当按照合规指引的要求,在转移或者出口受本管制的物项时,向下一个境外接收方出具《合规告知书》,《合规告知书》的指引模版见商务部61号公告的附件2。
五、违反稀土出口管制的法律责任与处罚机制
稀土产品实施出口管制,不是不能出口,并非禁止出口产品,而是在出口前必须取得许可证,凭出口许可证向特定国家和主体出口,如果违反出口管制规定,出口稀土产品申报不实或者伪报、瞒报出口产品的,则可能面临如下法律风险:
(一)走私犯罪风险
如果企业或者个人明知其出口产品属于受管制的稀土产品,通过伪报品名、参数、指标或者用途等方式无证出口,数量满20吨或价值满20万元以上的,则可能构成我国刑法第151条规定的“走私国家禁止进出口货物罪”,依法可处五年以下有期徒刑或者拘役,并处或者单处罚金;情节严重的,可处五年以上有期徒刑,并处罚金,此类走私犯罪案件今年初至今大幅上升。
(二)行政处罚风险
1. 擅自出口
如果未经许可擅自出口稀土产品,不追究走私刑事责任的,根据《出口管制法》第34条规定,没收违法所得,并对出口企业处违法经营额5倍以上10倍以下的罚款,违法经营额不足50万元的,处50万以上500万以下的罚款;情节严重的,还将被责令停业整顿,直至吊销相关管制物项出口经营资格。
2. 违法代理
代理、货运、寄递、报关、第三方电子商务交易平台和金融等服务机构,明知出口经营者从事出口管制违法行为,仍为其提供服务的,将被给予警告,责令停止违法行为,没收违法所得,并处违法经营额3倍以上5倍以下罚款;违法经营额10万元以上的,并处违法经营额3倍以上5倍以下罚款;没有违法经营额或者违法经营额不足10万元的,并处10万元以上50万元以下罚款。
3. 未及时报告
出口经营者发现两用物项最终用户、最终用途已经改变或者可能改变,或者发现伪造、变造最终用户和最终用途证明文件等未报告的,处违法经营额5倍以上10倍以下罚款;
第三方稀土贸易的服务机构发现涉嫌两用物项出口管制违法行为,未及时报告的,给予警告,责令改正,可以处10万元以下罚款;情节严重的,并处10万元以上50万元以下罚款。
4. 境外主体违反稀土出口管制规定的制裁
我国《出口管制法》第44条规定,“中华人民共和国境外的组织和个人,违反本法有关出口管制管理规定,危害中华人民共和国国家安全和利益,妨碍履行防扩散等国际义务的,依法处理并追究其法律责任”。但实践中,境外主体违反了出口管制规定,具体应当如何追究法律责任,因为企业主体在境外,实际难以操作,通常只能通过对境外企业或者个人进行行政制裁的方式进行。如:1、将境外企业列入管控名单、关注名单,要求境内企业不得与管控企业进行交易;2、商务部对境外企业作为进口商申请出口涉中的两用物项不再予以许可;3、对境外涉案企业与中国企业的经济交往过程中涉及外汇、投资和高管进出境等相关事项进行相应制裁。
一、稀土物项出口管制域外适用规则的立法渊源
(一)《出口管制法》第四十四条
2020年12月1日,我国《出口管制法》开始正式实施,该法是我国首部关于出口管制内容的基础性法律,整合了原来的核、生物、化学、导弹等两用物项的分散管制规则,建立了统一法律框架,推动了我国出口管制工作的法治化、规范化和体系化进程。该法第四十四条规定:“中华人民共和国境外的组织和个人,违反本法有关出口管制管理规定,危害中华人民共和国国家安全和利益,妨碍履行防扩散等国际义务的,依法处理并追究其法律责任。”该条款首次确立了我国出口管制法律制度具有域外效力的基本原则,指出了我国出口管制法律可以直接适用于境外的组织和个人。同时,该法第四十八条确立了在有关出口管制规则国际关系中的对等原则,具体条文是“任何国家或者地区滥用出口管制措施危害中华人民共和国国家安全和利益的,中华人民共和国可以根据实际情况对该国家或者地区对等采取措施。”
(二)《两用物项出口管制条例》第四十九条
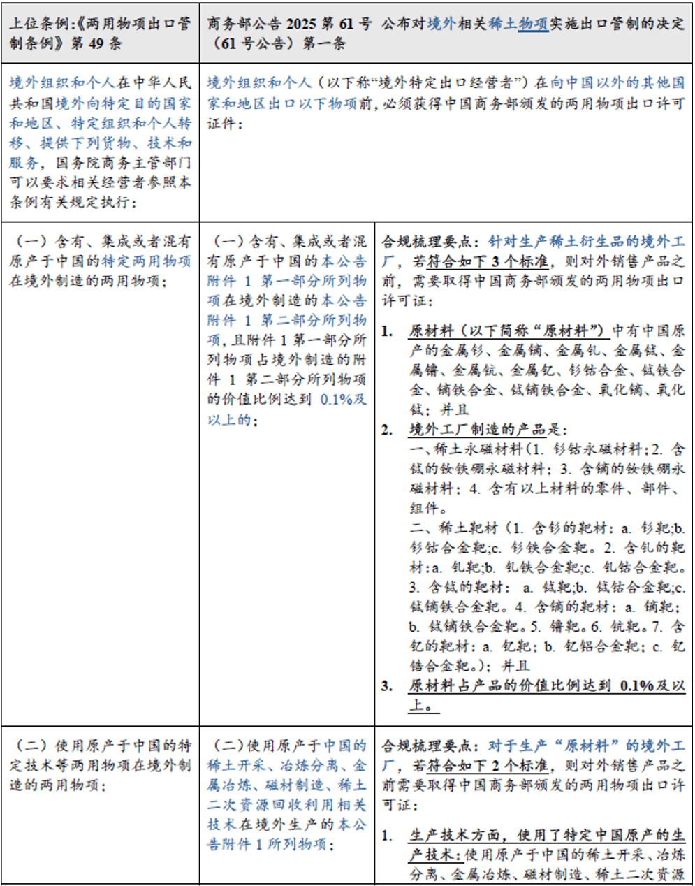
2024年12月1日,在《出口管制法》(简称“《条例》”)实施四年后,我国《两用物项出口管制条例》开始生效,该《条例》是我国完善出口管制体系,提高两用物项出口管制工作法治化水平,履行国际条约义务,促进防扩散国际合作的重要法律文件。该《条例》第四十九条规定:“境外组织和个人在中华人民共和国境外向特定目的国家和地区、特定组织和个人转移、提供下列货物、技术和服务,国务院商务主管部门可以要求相关经营者参照本条例有关规定执行:(一)含有、集成或者混有原产于中华人民共和国的特定两用物项在境外制造的两用物项;(二)使用原产于中华人民共和国的特定技术等两用物项在境外制造的两用物项;(三)原产于中华人民共和国的特定两用物项。”该四十九条首次确立了我国在两用物项方面出口管制规则域外适用的基本规则,明确指出:境外主体(组织和个人)在境外转移或提供原产于中国境内的特定两用物项,以及在境外制造的两用物项但该两用物项使用了原产于中国的其他特定两用物项(含特定技术的),均将受到我国出口管制法律法规的管辖。
(三)立法条件完备
可见,在商务部公告2025第61号于今年10月9日发布之前,我国出口管制法律体系的域外适用原则已经确立,而且有关两用物项出口管制规则域外适用的基本准则已经制定完毕,这些出口管制方面的全国人大法律和国务院行政法规为我国专门物项的出口管制域外适用具体规则的制定和出台奠定了坚实的立法基础,提供了充分的法律渊源。
二、必须事先申请许可证件的三类情况
商务部公告2025第61号“第一条”开宗明义指出,境外主体(境外组织和个人,公告中又称“境外特定出口经营者”)出口稀土相关物项,属于特定三类情况的,必须事先获得中国商务部颁发的两用物项出口许可证件。
(一)立法模式采取了《条例》第四十九条三种情况的界定方式
该“第一条”指出,以下三种稀土物项在向中国以外的其他国家和地区出口之前,必须获得中国商务部颁发的两用物项出口许可证件:
1. 在境外制造的相关稀土材料(包括稀土永磁材料或/和稀土靶材)中具有(含有、集成或者混有)原产于中国的相关稀土物质(金属、合金或氧化物,即金属钐、钐钴合金、氧化镝等一共十三种稀土物质),而且这种(或这些)物质占前述稀土材料的价值比例达到0.1%及以上时,则出口该稀土材料必须事先申请中国商务部的许可证件。
2. 在境外生产的相关稀土物项(包括稀土材料或/和稀土物质)使用了原产于中国的相关稀土技术(包括稀土开采、冶炼分离、金属冶炼、磁材制造、或稀土二次资源回收利用的相关技术),则出口该稀土物项必须事先申请中国商务部的许可证件。
3. 原产于中国的相关稀土物项(包括稀土材料或/和稀土物质),则出口该稀土物项必须事先申请中国商务部的许可证件。
可见,第61号公告“第一条”的内容设置采取了《两用物项出口管制条例》第四十九条的“具有中国原产物项的境外制造产品/物项、使用中国原产技术在境外生产的物项、在境外出口的中国原产物项”这三类情况的立法方式,从而体现了我国稀土出口管制域外适用规则明确的立法基础和渊源。
(二)关于稀土的“原产地”界定
通过上述法律条款分析,我们可以看到,我国对于稀土物项原产地认定的标准是制造(生产)地。为此,所有制造(生产)地在我国境内的稀土物项(材料和物质)的原产地是中国。
根据这一原产地认定标准,在境外制造(生产)的稀土物项(材料和物质)的原产地就不是中国。但是,根据商务部公告2025第61号“第一条”的内容,即使一个稀土物项的原产地不是中国,如在美国制造的稀土材料的原产地是美国,但是如果符合第61号公告“第一条”第一项(具有中国原产稀土物质并达到一定价值比例的稀土材料)和第二项(使用中国原产稀土技术生产的稀土材料或物质),则同样受到我国出口管制法律法规的直接管辖。
(三)关于“中国成分规则”与“0.1%及以上”价值比例
与《两用物项出口管制条例》第四十九条第一项的规定相比,第61号公告“第一条”第一项增加了中国原产稀土物质占境外制造稀土材料的价值比例值,即0.1%及以上。换言之,并不是所有在境外制造的具有中国原产稀土物质的稀土材料的出口行为,都需要事先申请中国商务部的许可证件,只有当中国原产稀土物质占境外制造稀土材料的价值比例达到0.1%及以上的情况时,才需要申请中国商务部的许可证件。根据稀土行业相关知识,这一价值占比的设置基本上将具有战略价值和管制意义的境外稀土材料全部纳入了我国出口管制的监管范围。
值得注意的是,这一价值比例设置与美国出口管制和经济制裁规则中的“美国成分规则”具有基本一致的立法模式。美国EAR第734.4条规定,对于出口至非美国制裁国家的境外制造产品,其中含有的美国原产物项价值比例为25%及以上;对于出口至受美国制裁国家(如伊朗、朝鲜和俄罗斯等)的境外制造产品,其中含有的美国原产物项价值比例为10%及以上,则此类产品属于美国EAR项下的管控物项,须遵守EAR的出口许可要求。这一规定被称为美国出口管制规则中的“最低美国成分规则”(De minimis U.S. content rule)。可见,“中国成分规则”中,对于境外制造稀土物项的出口目的国没有限制,也没有进行区分,针对任何目的国或地区都采取同一的价值比例要求,即达到0.1%及以上。这充分体现了中国在经济制裁领域长期秉持的“合法、对等、审慎、可控”的基本原则,中国并没有如美国一样主动去利用经济制裁规则去制裁其他国家,所以,也就没有必要如美国一样去区分在被制裁国家和非制裁国家中的“中国成分”的不同价值比例要求。
(四)关于“中国版FDPR”与“稀土技术”
第61号公告“第一条”第二项是关于境外生产相关稀土物项(材料或/和物质)使用了原产于中国的相关稀土技术的情况,该条款指出这些技术包括稀土开采、冶炼分离、金属冶炼、磁材制造、稀土二次资源回收利用的相关技术。至于这些“相关技术”的精确内涵,与第61号公告同日公布的第62号公告(《关于公布对稀土相关技术实施出口管制的决定》)相关内容进行了规定,具体包括三个方面的技术:其一是“稀土开采、冶炼分离、金属冶炼、磁材制造、稀土二次资源回收利用相关技术及其载体(管制编码:1E902.a)”;其二是“稀土开采、冶炼分离、金属冶炼、磁材制造、稀土二次资源回收利用相关生产线装配、调试、维护、维修、升级等技术(管制编码:1E902.b)”;其三是出口非管制的技术,但出口经营者明知其用于或者实质性有助于境外稀土开采、冶炼分离、金属冶炼、磁材制造、稀土二次资源回收利用活动的,也必须在出口前向商务部申请两用物项出口许可。
可见,第61号公告和第62号公告在界定稀土技术的生产环节上是一致的,即均为“稀土开采、冶炼分离、金属冶炼、磁材制造、稀土二次资源回收利用”,这其实就是“全部流程”。同时,第62号进一步明确了第61号公告“第一条”第二项的“技术”包括了“相关技术及其载体”、“相关生产线技术”、以及“非管制技术但属于出口经营者明知其用于或者实质性有助于境外稀土物项制造生产的技术”。至于“技术及其载体”,是指技术“数据”,例如设计图纸、工艺规范、工艺参数、加工程序、仿真数据等。此外,对于前述第三种技术类型,是遵循我国《出口管制法》第十二条和《两用物项出口管制条例》第十四条相关规定内容进行制定的。例如,《出口管制法》第十二条明确规定:出口管制清单所列管制物项以及临时管制物项之外的货物、技术和服务,出口经营者知道或者应当知道,或者得到国家出口管制管理部门通知,相关货物、技术和服务可能存在相关管制风险的,应当向国家出口管制管理部门申请许可。
第61号公告“第一条”第二项关于稀土技术物项的管制规定,与美国EAR第734.9条“外国直接产品规则”(Foreign-Direct Product Rules, FDPR)存在一定相似性,可谓是“中国版FDPR”。所谓美国EAR的“外国直接产品规则(FDPR)”是指,对于美国出口管制清单(Commerce Control List, CCL)中确定的相关美国原产技术或软件,如果在美国境外制造的物项是使用了该技术或软件的直接产物,或由依赖该技术或软件的设备制造的,那么该物项的境外经营者将受到美国EAR的管辖。此外,美国EAR还规定,对于军用、航天和其他高敏感技术领域的境外制造物项,只要该物项在设计、制造或测试过程中,使用了美国出口管制清单(CCL)中属于上述特定分类的美国原产技术或软件,则该物项的境外经营者须申请美国EAR的许可证。可见,第61号公告“第一条”第二项的适用范围大于美国EAR的FDPR,还包括上述的军用、航天等高敏感领域内使用美国相关原产技术或软件等在境外制造物项的情况。
三、第61号公告:稀土物项出口管制的域外管辖与50%穿透规则
(一)评估是否需要申请两用物项出口许可证:两个“境外”
61号公告核心内容是要求境外组织和个人(统称为“境外特定出口经营者”)在向中国以外的其他国家和地区出口特定稀土物项前,必须获得中国商务部颁发的两用物项出口许可证。这标志着中国出口管制从传统属地管辖向域外管辖的深化扩展。
《两用物项出口管制条例》第49条确立了有限范围的域外管辖,即:境外组织和个人在中国境外向特定目的国家和地区、特定组织和个人转移“中国两用物项”时,国务院商务主管部门可以要求相关经营者参照本条例有关规定执行。“中国两用物项”涵盖含有、集成或者混有原产于中国的特定两用物项在境外制造的两用物项;使用原产于中国的特定技术等两用物项在境外制造的两用物项;原产于中国的特定两用物项。
61号公告正是这一原则的落地应用,它将管制效力延伸至全球供应链,防止中国稀土物项通过境外转口规避管制。例如,如果境外企业使用中国稀土生产的合金再出口至第三国,该行为即落入中国管辖范围,需遵守许可要求。这不仅强化了国家安全保障,还与国际反扩散义务相协调,避免两用物项被用于军事或破坏性用途。
我们将《两用物项出口管制条例》第49条与本次61号公告第一条进行了比较,见如下表格,本次61号公告的核心要求清晰可见:
(二)许可证审查标准与要求
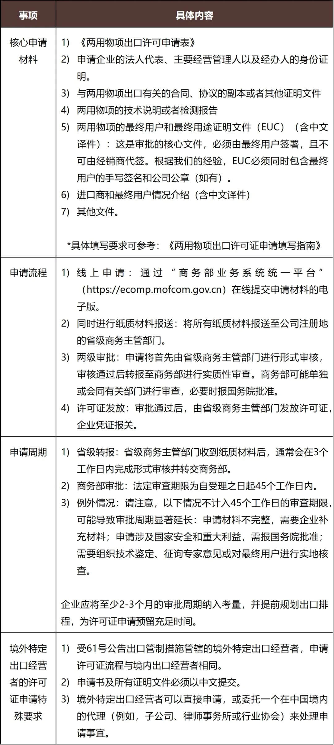
若经评估,中国境外工厂应当符合61号公告第一条要求的、向中国商务部申请两用物项出口许可证的条件的,则境外特定出口经营者需按照61号公告以及《两用物项出口管制条例》第16条规定申请许可,提交相关申请表、身份证明、合同副本、技术说明、最终用户和最终用途证明等材料。
中国商务部将按照《两用物项出口管制条例》第17条进行审查,在45个工作日内作出决定,并可就两用物项出口目的国家和地区进行评估。
特别值得注意的是,在61号公告中明确了如下情况下的许可证审查标准:
1. 两类买方/最终用户的许可证审查标准:原则不予许可
2. 五类最终用途
四、第62号公告:稀土技术出口的域外管辖与合规要求
62号公告的核心要点分为如下三点:
(一)物项管制:聚焦稀土相关技术的出口管制
62号公告明确了两类技术未经许可不得出口,这两类技术分别是:
管制编码:1E902.a——稀土开采、冶炼分离、金属冶炼、磁材制造(指钐钴、钕铁硼、铈磁体制造技术)、稀土二次资源回收利用相关技术及其载体(包括技术相关资料等数据,例如设计图纸、工艺规范、工艺参数、加工程序、仿真数据等)
管制编码:1E902.b——稀土开采、冶炼分离、金属冶炼、磁材制造、稀土二次资源回收利用相关生产线装配、调试、维护、维修、升级等技术。
上述提到的“稀土”“冶炼分离”“金属冶炼”“稀土二次资源”的含义和范围,按照《中华人民共和国稀土管理条例》有关规定执行。
对于稀土供应链企业而言,对技术进行中国出口管制编码的分类尤为重要。
(二)最终用途管制:即便不涉及受管制的货物、技术或者服务
62号公告强调,非管制物项若用于境外稀土开采、冶炼分离、金属冶炼、磁材制造、稀土二次资源回收利用活动,也需申请两用物项出口许可。
此外,62号公告明确了该最终用途的界定以出口经营者明知其用于或者实质性有助于该用途为限。这对于企业日常出口管制合规管理提出了要求,要求企业对下游客户进行最终用途的尽调,需要企业明确出口的产品不得用于被中国管制的最终用途。
有关上述出口经营者的范围,62号文明确了属人管辖与属地管辖两个概念。属人管辖,即:中国公民、法人和非法人组织;属地管辖,即:在中国境内的所有自然人、法人和非法人组织。故而需提示,外资企业在中国的子公司、分支机构尤其需要遵守62号文的规定。
(三)62号公告明确了该公告项下的“出口”的定义
结合其上位条例《两用物项出口管制条例》第二条的定义,62号公告所称“出口”指:将62号公告所列管制物项(即:管制编码:1E902.a、1E902.b):
自中国境内向境外转移
中国公民、法人和非法人组织在境内提供给外国组织或者个人
中国公民、法人和非法人组织在境外提供给外国组织或者个人
其中,有关“转移”与“提供”的方式,包括了:贸易性出口以及通过知识产权许可、投资、交流、赠送、展览、展示、检测、测试、援助、传授、联合研发、受雇或雇佣、咨询等任何方式进行的转移或者提供。
鉴于上述,《两用物项出口管制条例》第49条的域外管辖在此同样适用:即使转让发生在境外,只要涉及管制技术(即:管制编码:1E902.a、1E902.b)向外国实体提供,即需许可。这扩展了管制边界,涵盖技术扩散的全路径,防止技术外流。
此外,62号公告第五条禁止为违法行为提供中介服务,与《两用物项出口管制条例》第36条服务提供者报告义务相呼应;第六条明确公共领域技术豁免(即:已经进入公共领域的技术、基础科学研究中的技术或者普通专利申请所必需的技术不受本公告管辖),但若违反62号公告的前提下公开管制技术,仍按《两用物项出口管制条例》第34条处罚。
结合新规实施后的合规趋势,从监管边界、许可程序及内部控制三方面提出企业应对思路。
一、管什么?
此次出口管制的物项/技术主要分为三大类:一是关键材料与制品,包括超硬材料(如人造金刚石微粉、单晶、金刚石线锯及磨具)、稀土设备与原辅料(涉及分离提纯、磁材制造、回收装备等)、中重稀土及其化合物(包括钬、铒、铥、镱、镥等金属及氧化物)、以及锂电池及人造石墨负极材料(尤其是能量密度≥300Wh/kg的高性能电芯、富锂锰基正极、三元前驱体和石墨化工艺设备)。这些物项均处于新材料、新能源、光电及国防工业链的基础环节,是当前全球高技术制造体系的关键输入要素。
二是境外再出口的含中国成分物项,即凡在境外产品中含有、使用、加工了原产中国的稀土材料或中间制品,其再出口活动亦需获得中国商务部许可。这一规定突破了以往出口管制的地理边界,确立了中国在稀土领域的原产追溯原则。
三是稀土相关技术,包括采选、分离、冶炼、磁性材料制造、回收利用等全链条技术资料、图纸、参数、专利许可、技术咨询与联合研发成果等。换言之,不仅“物”受控,“技术”也纳入监管。这一扩展标志着中国出口管制体系从传统的物项管控正式迈入技术外溢管理阶段,与美国商务部的外国直接产品规则较为相似。
除了针对物项/技术管控,商务部于2025年10月9日同日发布的不可靠实体清单公告,将包括Dedrone、Elbit Systems of America、AeroVironment、BAE Systems、Teledyne FLIR等在内的14家来自美国及其盟国的军工、无人机与高科技企业列入不可靠实体清单,禁止其在中国境内开展进出口、投资与合作活动。这是出口管制与实体制裁并行推进的重要信号,表明中国的管制对象不仅限于“物”和“技”,更扩展至“人”和“企”,形成全面的国家出口管制体系。
而在2025年10月14日,中国则启动了以反制为核心的第二轮措施。
一方面,商务部令2025年第6号决定对韩华海洋株式会社在美的五家子公司实施反制,禁止中国境内组织和个人与其交易或合作。此外,交通运输部同期发布《对美船舶收取船舶特别港务费实施办法》,自10月15日起对悬挂美国旗帜或由美国船东控制的船舶征收特别港务费,形成以经济性反制为特征的配套政策。这一措施与商务部令第6号构成政策合力,共同体现了中国对美反制体系的横向联动,针对协助、支持美国政府对中国开展海事与造船业301调查的外国企业,具有明显的警示与遏制作用。
二、怎么管?
2025年10月9日发布的管制措施,以“许可前置、用途审查、信息追溯”为三大执行支柱。
一是出口许可制。中国企业在出口上述物项或技术前,必须向商务部申请“两用物项出口许可证”,并在报关时如实申报物项属性。任何出口行为如未经许可,或存在“难以确定是否属于受控范围”的情形,海关有权暂停放行直至核查完毕。这一制度确保出口活动均为许可前置管理。
二是用途审查与最终用户控制。公告明确要求申请人提交最终用户和最终用途说明,商务部和海关将对用户背景、使用目的、交易路线进行评估,对涉及军事用途或可能危及国家安全的出口实行严格限制或禁止。此举实际上建立了中国版的“最终用途审查体系”,与美国商务部BIS的出口审查逻辑形成对称。
三是信息追溯与企业合规责任。企业须保存出口合同、运输单据、技术资料、交易记录等完整档案,确保可追溯性。同时,海关总署将与商务部联合设立信息共享与风险预警系统,对异常出口行为进行动态监测。
此外,第61号公告通过“境外再出口管制”引入域外适用机制:即使交易主体位于境外,只要涉及中国稀土成分,仍须依法申请许可;第62号公告则引入针对技术的管控:即使未形成实体出口,只要存在信息、数据、方案的跨境传输,也可能构成受管制行为,这意味着中国商务部监管出口管制的边界首次延伸至数据、知识与研发活动层面。
2025年10月14日发布的反制措施,体现出以对等手段应对歧视性政策的执行逻辑,是对美国针对中国造船与海事产业发起的“301调查”的直接回应。商务部令2025年第6号明确对韩华海洋株式会社在美的五家子公司采取反制措施,禁止我国境内组织和个人与其进行交易或合作;交通运输部同期出台《对美船舶收取船舶特别港务费实施办法》,自10月15日起对悬挂美国旗帜或受美国船东控制的船舶征收特别港务费。前者属于法律层面的反制清单管理,后者则是经济领域的差别化收费,两项措施协同形成制度化反制闭环,传递出中国通过合法、可执行手段应对美国歧视性贸易行为的明确信号。
三、如何应对?
面对本轮出口管制与反制措施的系统升级,企业应将“合规前置与风险防控”作为经营中国业务的核心要务。
一是强化出口许可合规管理,建议企业对涉控物项、技术及数据流转进行内部识别与分类,建立出口许可申请与审批制度,确保所有出口行为均符合法定程序。
二是完善供应链溯源与技术边界识别,建议企业对产品中可能含有中国稀土、石墨、锂电或相关中间制品的环节进行追踪与标注,防止境外再出口环节触及管制红线。
三是加强交易对象与合作方筛查,建议企业建立不可靠实体与反制清单的常态化核查机制,避免与被列入限制名单的外国企业发生交易、投资或技术合作。
四是防范技术出口风险,建议企业对跨境数据传输、技术支持、远程协作等环节进行安全评估,确保不涉及受控技术的信息跨境外流。
一、从涉案物项是否属于两用物项角度进行辩护
企业在进出口过程中,应当根据《清单》《两用物项和技术进出口许可证管理目录》(下称“《目录》”)以及相关出口管制决定公告,对照自身出口物项的性能指标和主要用途等,判断是否属于两用物项。实践中,物项是否属于管制范围往往存在较大争议,需要进行复杂的技术判断。这既是事实层面是否构成犯罪的前提,也是辩护工作的重要着力点。如果涉案物项最终不被认定在管制范围内,不适用许可证管理,自然不构成走私国家禁止进出口的货物、物品罪。以稀土类走私案件辩护为例,可从如下角度进行审查:
(一)对物项指标参数进行审查
首先需要明确,并非所有含有受管制稀土元素的物项出口均受管制,其稀土元素含量、技术指标参数和实际用途是判定是否属于管制物项的核心依据。以笔者办理的某走私稀土永磁案为例,根据商务部、海关总署2025年第18号公告,“钐钴永磁材料”“含铽的钕铁硼永磁材料”“含镝的钕铁硼永磁材料”被列入管制范畴,但并未规定三种永磁材料中钐钴、铽或镝的重量百分比。但经过向商务部业务系统统一平台进行咨询,确定并非所有含管制稀土元素的永磁材料均属管制范围,而是相关稀土“含量在0.1%以上的”才需要办理许可证。
实践中,生产厂家由于原材料供应商多元化,导致不同产品型号甚至同一型号不同批次的材质不尽相同,进而不同产品中受管制稀土元素实际含量可能出现较大差异。因此,辩护人可以从生产厂家与上游原材料供应商的采购合同、产品说明书以及原始生产单据中获取稀土元素含量可能低于0.1%的证据。此外,可以委托权威第三方检测机构,对涉案同一批次产品进行检测,若检测结果显示部分产品稀土元素含量低于限值,即可有力主张该物项不属于受管制的两用物项。
(二)对产品加工程度等进行审查
以稀土永磁材料为例,商务部发布的《两用物项常见问题解答之四(稀土)》明确了稀土永磁体管制范围,钐钴永磁材料、含铽或镝的钕铁硼永磁材料经简单加工形成的片、瓦、环及磁组件等初级产品,即便名称不同(如磁钢、磁环等),均在管制范围内;而深度加工成的电子元器件(如电机)或电子产品(如扬声器等)则不在此列。由此,除了从物项指标参数等角度进行评判外,也可以从产品的加工是否为简单加工或深度加工进行区分,以确定涉案物项的具体性质。
需要强调的是,由于管制范围标准不清晰以及需要技术性的判定,导致海关缉私部门、司法机关、商务部等单位掌握标准可能并不统一。但是否需要许可的判定权主要在商务部,因此对于政策可能存在不同理解的,特别是海关缉私部门掌握的标准明显更为严苛的,应当积极向商务部提出问询。
二、从是否具备走私的主观故意角度进行辩护
走私相关犯罪要求行为人主观方面必须出于故意,即属于明知故犯。《最高人民法院、最高人民检察院、海关总署关于办理走私刑事案件适用法律若干问题的意见》第五条规定,“行为人明知自己的行为违反国家法律法规,逃避海关监管,偷逃进出境货物、物品的应缴税额,或者逃避国家有关进出境的禁止性管理,并且希望或者放任危害结果发生的,应认定为具有走私的主观故意。”对于走私国家禁止进出口的货物、物品罪而言,除了上述要件以外,同时要求行为人认识到涉案物项应当办理许可而未办理许可。由于当事人往往自称主观上不知情,则需要进一步判断其是否属于“应当知道”。对于是否构成“应当知道”,实践中通常根据行为人的知识结构、认知能力、经验阅历、行为次数、获利情况、是否曾因类似行为受过处罚、是否故意规避查处等主客观因素,以及基础事实与待证事实之间具有的常态联系进行综合判断。
(一)是否属于“漏证”
《清单》为每个管制物项编配了独立的管制编码,管制编码是商务部进行物项归类和相关审批的依据,而海关编码是供通关申报参考,因此,海关编码不是判定是否属于两用物项的依据。海关编码及《目录》主要是为方便企业和监管机构进行出口业务与管理,为管制物项匹配海关编码,仅供参考,但并非所有管制物项均有匹配海关编码。实践中部分企业习惯了以海关编码为管理核心的关务管控模式,往往过于依赖海关编码进行管制判断,容易造成商品管制属性的判断错误,从而导致“漏证”等情形。
从辩护的角度而言,尽管海关编码对于两用物项的判断只是参考,但不可否认,企业是通过查询海关编码来获取信息。如果出口管制并未列明企业出口所涉及的海关编码商品,那么从社会一般人的认识看,不能苛求当事人在此种情况下对商品需要许可证件具有明确的主观明知。
(二)是否属于推定明知的情形
《意见》规定了可以推定“明知”的六种情形,当行为人实施此类异常行为,且没有相反证据证明其确属被蒙骗的,法律直接推定其主观上明知行为的走私性质。实践中,在稀土走私案件中虚报含量成分、夹带、伪报品名等均是典型的异常行为。
但如果行为人并未实施上述典型的异常行为,或虽然实施了部分异常行为,但有合理解释的,则行为人可能属于合规意识不足而非蓄意走私。如果行为人不存在逃避两用物项出口监管的主观故意,尚不构成走私行为,但已违反海关监管规定或两用物项出口监管规定的,则属于行政违法行为,但并不构成犯罪。
此外,在走私案件中,如果当事人有证据证明确属被蒙骗的,不能仅以当事人应具有的职责或经验来推定其具有走私故意,而应按照疑罪从无的原则,认定其不构成走私犯罪。如(2016)云刑终1539号判决书中,法院认为,被告人非涉案货物的货主,其受货主委托而运输涉案货物,不排除有被蒙骗的情形。在存在多个反证的情况下,按照罪疑从无原则,不能以被告人应具有的职责、经验来推定具有走私的故意;在不能认定走私故意的前提下,即使被告人未严格履行制度、未如实向海关申报,也不宜认定为走私犯罪。
(三)是否具备特殊认知
海关进出口具有很强的专业性和技术性,如行为人并非专门从事国际贸易和海关进出口人员,仅凭涉案商品名称和一般属性,则很难明确判断商品的管制条件以及进出口限制。
但如果行为人具备特殊认知,则可能成为其具备主观明知的不利因素。根据刑法理论,特殊认知指的是行为人在事件中认识到的与构成要件有关的危险,但该认识并不是一般人所认知的。对于走私犯罪而言,行为人本身的情况,如实践经验、业务技术水平、智力水平、专业知识、生活习惯等均影响行为人是否属于具有特殊认知。辩护人应当从上述角度搜集行为人主观认知方面的证据,做好充足的综合分析。
三、从是否具备走私的客观行为角度进行辩护与司法判断
根据学理解释,走私相关犯罪客观表现形式主要是以藏匿、伪装、瞒报、伪报或者其他方式逃避海关监管。实践中,走私稀土等两用物项案件通常表现为共同犯罪的形式,如果行为人并无共谋,且并未参与或为犯罪提供帮助的,则不构成走私国家禁止出口的货物、物品罪。
(一)是否由货代公司实施了走私行为
实践中,生产厂家因对海关监管政策不熟悉常常选择货代公司报关,不排除货代公司出于逐利的考虑而私自实施走私行为。从公平角度以及市场经济运行规律来看,生产厂家支付合同款项给货代公司,如果据实提供了货品信息,并由货代公司办理出口相关事宜,货代公司就应当对此是否合法承担责任。如果货代公司只享受权利,不承担任何义务与责任,显然不公平。虽然刑事和民事属于不同的部门法,但在基本法理上不应该矛盾。
若有充分的证据证明在整个贸易流程中生产厂家仅承担货物生产与交付义务,而报关、运输等核心环节完全委托给专业货代公司完成,且生产厂家已经如实填写产品的规格、数量、单价、金额、物料号、性能、重量、箱数等信息,则生产厂家可能因未实施走私的实行行为而出罪。
(二)是否由员工私自实施了相关行为
实践中,生产厂家的实控人往往不负责具体出口业务,而是由员工具体对接订单、发货、对账、回款等工作,因此不排除实控人及公司出罪的可能性。如(2016)琼97刑初61号海南省第二中级人民法院判决书中,法院认为,关于通达公司及其辩护人所提通达公司主观上不存在走私的明知,客观上没有实施走私的行为,通达公司是无罪的辩解、辩护意见,经查,黄某经通达公司法定代表人苏英烈授权负责通达公司在东方的业务、负责协调“顺浩号”轮在越南海防港和东方八所港两个港口的一些相关事务,但该授权应当是限于公司正常的业务。而黄某虽然明知通达公司正在运输的货物中夹杂有旧机电产品,仍为走私对象提供运输服务已超出黄某被授权的范围。
中国本轮出口管制措施的升级,体现出商务部在监管范围与执行机制上的显著深化。一方面,管制范围进一步拓宽,涵盖稀土全产业链、锂电池相关产业链及超硬材料等相关物项;另一方面,中国此前已在《两用物项出口管制条例》中确立了类似美国“外国直接产品规则”和“最低成分含量规则”的法律基础,本轮措施乃首次将这些规则系统适用于海外生产的特定稀土产品,并在许可政策中引入中国版“50%规则”,标志着中国已构建起一个在结构与效力上与美国出口管制体系对等的复杂监管框架。
需要指出的是,中国的出口管制体系仍处于不断探索与完善的阶段。本轮措施正是对前期立法成果的具体落实与深化,我们也预期相关执法机制将逐步走向成熟。
在此背景下,为系统性地识别、评估与应对潜在风险,企业应开展以下工作:
一、全面梳理管控物项,判断是否需要申请许可证
相关行业经营者应当立即组织内部全面梳理,识别生产、销售中涉及的落入本轮管制范围的物项,以便判断是否需要申请许可证:
(1)建立内部筛查清单:将各项出口管制公告中的所有管制物项及其技术参数制作成详细的对照自查表;
(2)全面盘点产品与技术:组织研发、生产和技术部门,对公司当前所有出口和计划出口的产品、材料、设备以及对外技术出口进行全面盘点;
(3)明确许可申请范围:基于盘点结果,形成一份明确的、需要申请出口许可证的物项清单。对于参数接近但未达到管制阈值的物项,同样需要建立档案,以便在报关时按照海关要求注明“不属于管制物项”并提供具体参数。
二、熟悉许可证申请流程及周期并做好准备
企业应当充分了解中国两用物项许可证审批流程和周期,对于已确定需要申请许可证的物项,视情况着手准备申请材料。为此,我们准备了详细的介绍供企业参考:
三、制定符合中国出口管制合规要求的合规制度
出口管制合规制度要求实时变化,企业应当高度关注相关政策动态,全面识别供应链及最终用户的最终用途,避免因未申报或误判用途而触发重大合规风险。
此外,61号公告规定,境内出口经营者出口该公告所列两用物项时,必须向外国进口商和最终用户出具一份《合规告知书》。境外出口经营者在转移或者出口受本公告管制的物项时,也须向下一个接收方出具《合规告知书》。因此,相关行业经营者应规范《合规告知书》的出具与接收。
四、全面梳理交易相对方受控情况
相关企业应全面排查与不可靠实体清单工作机制〔2025〕10号文列名的14家实体的所有往来,包括合同、付款、数据交换、邮件往来、会议参与等,并立即下发内部通知,严禁任何部门或员工(尤其是在中国大陆的员工)与清单实体进行任何形式的接触与合作。暂停所有相关合同,停止一切付款和数据传输。
此外,相关企业应将地缘政治风险的尽职调查延伸至其他供应商,特别是研究、咨询、审计、法律等专业服务机构。应重点评估其业务性质、公开立场,并研判其报告或服务被外国政府用作对华制裁工具的可能性。一旦发现此类风险,企业应及早准备备选供应商,以对冲中国未来反制措施可能引发的供应链中断风险。
- 《中国版“长臂管辖”稀土物项出口管制规则正式落地——解析10月9日生效的我国商务部公告2025第61号》 [石育斌,上海市锦天城律师事务所]
- 《走私国家禁止进出口的货物、物品案件之有效辩护要点探析——以走私两用物项稀土为例》 [闫莉、周子告,北京金诚同达律师事务所]
- 《中国出口管制新规:全景解析“组合拳”的战略考量与合规路径》 [刘炯、朱一阳,北京市安理律师事务所]
- 《中国政府全面管制中重稀土及设备技术丨当前贸易合规策略与法律风险应对》 [冯晓鹏、王溢美、马聪、李思然,金杜律师事务所]
- 《中国出口管制新规要点解析:以稀土为核心的战略资源管控升级》 [贾维恒、蒋睿馨、熊祎、时悦,汉坤律师事务所]
- 《稀土产品及其生产设备、相关技术的出口管制》 [林倩,北京德和衡律师事务所]
- 《2025年中国出口管制体系全面升级:从战略物项到技术与数据的多维管控》 [方建伟、杨芮、董柯、沈勇安,北京市中伦律师事务所]
- 《中国两用物项出口管制的域外管辖:解读中国商务部2025年第61号和第62号公告》 [邱梦赟,上海市锦天城律师事务所]
- 《中国出口管制措施重大升级,深刻影响全球供应链格局》 [戴梦皓、陈若思、周隽兴、马聪、傅嫣儒,金杜律师事务所]